Analog Devices Inc. MAX15159 Mehrphasen-Boost-/Flyback-Controller
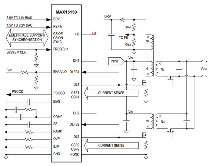
Die Analog Devices Inc. MAX15159 Mehrphasen-Boost-/Flyback-Controller sind Hochspannungsbauteile mit verbesserten Eigenschaften der Low-Side-MOSFET-Gate-Treiber, die Schaltfrequenzen von 120 kHz bis 1 MHz unterstützen. Der MAX15159 unterstützt einphasige oder zweiphasige Boost-/Flyback-Konfigurationen. Zwei Bauteile können für einen dreiphasigen oder vierphasigen Betrieb gestapelt werden. Die Ausgangsspannung kann über einen Referenzeingang (REFIN) mit 1,5 V bis 2,2 V zur Unterstützung von modularen Designs dynamisch eingestellt werden. Die Schaltfrequenz wird über einen externen Widerstand gesteuert, der den internen Oszillator einstellt, oder durch die Synchronisierung des Reglers mit einem externen Taktgeber.Merkmale
- Umfangreicher Betriebsbereich
- 8 V bis 120 V Eingangsspannungsbereich für Boost- und Flyback-Konfigurationen, -8 V bis -120 V Eingangsspannungsbereich für invertierende Buck-Boost-Konfigurationen
- Ein-/Zwei-/Drei-/Vierphasen-Betrieb
- Schaltfrequenzbereich: 120 kHz bis 1 MHz
- -40ºC bis +125ºC Temperaturbereich
- Robuster Fehlerschutz verbessert die Zuverlässigkeit
- Einstellbare Eingangs-Unterspannungssperre (UVLO)
- Einstellbare Zyklus-für-Zyklus-Spitzenstrombegrenzung und schneller Überstromschutz (OCP)
- Übertemperaturschutz
- Integration reduziert den Design-Footprint
- Rückkopplungs-Abtastung und -Halt zur Unterstützung einer Rückkopplung ohne Optokoppler in einem isolierten Flyback-Wandler
- Integrierter Low-Side-MOSFET-Treiber
- Mehrphasen-Synchronisierung und verschachtelter Betrieb
- Aktive Phasenstromausgleichssteuerung
Applikationen
- Kommunikation
- Industrieapplikationen
- Mehrphasen-Flyback
- IEEE802.3bt-basierte Bauteile
Vereinfachtes Applikationsdiagramm
Veröffentlichungsdatum: 2024-02-27
| Aktualisiert: 2024-03-12
