Analog Devices / Maxim Integrated MAX20860A Abwärtsregler
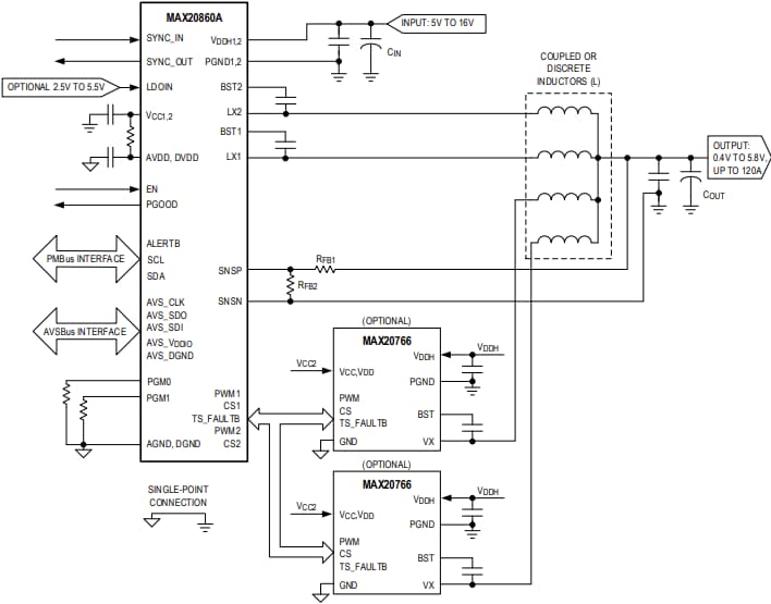
Die MAX20860 Abwärtsregler von Analog Devices / Maxim Integrated sind vollständig integrierte, hocheffiziente, zweiphasige DC/DC-Abwärtsschaltegler mit PmBus- und AVSBus-Schnittstellen. Diese Regler verfügen über einen Eingangsspannungsbereich von 5 V bis 16 V, einen Ausgangsspannungsbereich von 0,4 V bis 5,8 V und einen konfigurierbaren Schaltfrequenzbereich von 308 kHz bis 2 MHz. Die MAX20860A Regler können mit bis zu zwei externen Leistungsstufen arbeiten und bis zu 120 A Laststrom liefern. Diese Regler sind in einem 4,25 mm x 10 mm großen FC2QFN-Gehäuse mit einem Sperrschichttemperaturbereich von -40°C bis 125°C erhältlich. Typische Applikationen umfassen Rechenzentrumsstromversorgung, Kommunikationsgeräte, Netzwerkgeräte, Server und Speicher sowie Punktlast (PoL)-Spannungsregler.Die MAX20860A Regler umfassen ein wählbares fortschrittliches Modulationsschema (AMS), um eine bessere Leistung bei schnellen Lasttransienten bereitzustellen. Zu den Schutzfunktionen zählen positiver und negativer Überstromschutz, Ausgangsüberspannungsschutz und Übertemperaturschutz, um ein robustes Design zu gewährleisten.
Merkmale
- Hohe Leistungsdichte mit einer niedrigen Anzahl Komponenten:
- Zweiphasenbetrieb
- Kompaktes 4,25 mm x 10 mm, 36-poliges FC2QFN-Gehäuse
- Interne Kompensation
- Einzelversorgungsbetrieb mit integriertem LDO zur Vorspannungserzeugung
- Große Betriebsbereiche:
- Skalierbar bis zu einem Vierphasenbetrieb mit externen Leistungsphasen
- 5 V bis 16 V Eingangsspannungsbereich
- Ausgangsspannungsbereich von 0,4 V bis 5,8 V
- 308 kHz bis 2 MHz Schaltfrequenzbereich
- Sperrschichttemperaturbereich von -40 °C bis 125 °C
- Optimierte Leistungsfähigkeit und Wirkungsgrad:
- Spitzenwirkungsgrad von 93 % mit VDDH = 12 V und VOUT = 1,2 V
- Hoher Wirkungsgrad mit optionaler externer Vorspannungs-Eingangsversorgung
- Advanced Modulation Scheme (AMS) zur Verbesserung des Last-Einschwingverhaltens
- Differentielle Fernerkundung
- PmBus- und AVSBus-Schnittstellen:
- Adaptive Spannungsskalierung des Referenzbereichs 0,4 V bis 0,8 V
- PMBus-Telemetrie von Ausgangsstrom, Ausgangsspannung, Eingangsspannung und Sperrschichttemperatur
Applikationen
- Rechenzentrum Leistung
- Kommunikationsgeräten
- Netzwerkausstattung
- Server und Speicher
- Punktlast-Spannungsregler
Blockdiagramm
Vereinfachtes Applikations-Schaltungsdiagramm
Veröffentlichungsdatum: 2025-07-09
| Aktualisiert: 2025-07-29
