Analog Devices Inc. MAX2640x Silent Switcher®-Abwärtswandler
MAX2640x Silent Switcher® -Abwärtswandler von Analog Devices sind winzige, synchrone Silent Switcher® -Abwärtswandler mit geringen EMI-Emissionen und integrierten Low- und High-side-Schaltern. Die ICs sind für einem breiten Eingangsspannungsbereich von 3 V bis 36 V ausgelegt und können bis zu 6 A liefern. Die Spannungsqualität kann durch Beobachtung des PGOOD-Signals überwacht werden. Der MAX2640x lässt sich im Dropout bei einem Tastverhältnis von 99 % betreiben, wodurch er sich hervorragend für Fahrzeuganwendungen und Industrieapplikationen eignet.Der MAX2640x bietet unveränderliche oder programmierbare Ausgangsspannungen von 3,3 V und 5 V. Die Frequenz ist intern auf 2,1 MHz (oder 400 kHz) festgelegt, was kleine externe Komponenten, reduzierte Ausgangswelligkeit ermöglicht. Darüber hinaus treten keine AM-Störungen auf. Der MAX2640x wechselt bei leichten Lasten automatisch in den Skip-Modus mit extrem niedrigem Ruhestrom von 10 μA bei Nulllast. Diese Produktfamilie (einschließlich MAX26408/MAX26410) bietet eine einphasige Konfiguration, ein pin-zu-pin-kompatibles Angebot von 4 A bis 10 A und bis zu 20 A in einer Zweiphasen-Konfiguration. Diese Bauteile sind auch für den Zweiphasen-Betrieb mit sehr hoher Stromaufteilungsgenauigkeit optimiert. Diese Bauteile sind mit Frequenzspreizungsmodulation erhältlich, die zur Reduzierung EMI-abgestrahlter Emissionen aufgrund der Modulationsfrequenz ausgelegt ist.
Die MAX2640x-Bausteine von Analog Devices sind in einem kleinen 17-poligen FC2QFN-Gehäuse 3,5 mm x 3,75 mm erhältlich und nutzen nur wenige externe Komponenten.
Merkmale
- Silent Switcher-Wandler
- Ermöglicht eine kompakte, effiziente LÖSUNG mit niedriger EMI
- Frequenzspreizungsmodulation
- Das symmetrische Gehäuse bietet hervorragende EMI-Leistung
- Mehrere Funktionen für eine geringe Größe
- VIN -Betriebsbereich von 3 V bis 36 V
- 10 μA Ruhestrom im Skip-Modus
- Synchroner DC/DC-Wandler mit integrierten FETs
- 400 kHz und 2,1 MHz Festfrequenzoptionen
- Fester interner 2,5 ms-Softstart
- Programmierbarer 0,8 V- bis 10 V-Ausgang oder unveränderliche Ausgangsspannungen von 3,3 V und 5.0 V
- Weitere unveränderliche Ausgangsoptionen sind zwischen 2,9 V und 6 V in 100 mV-Schritten verfügbar
- 3,5 mm x 3,75 mm, 17-pin-FC2QFN
- Zweiphasen-Fähigkeit
- Er kann in einer Zweiphasen-Konfiguration für ein Hochleistungsdesign verwendet werden
- Dynamische Stromaufteilung über geteilten VEA-Pin
- Betriebsfähigkeit mit niedrigem IQ in Zweiphasen
- Hohe Präzision
- ±1 % Ausgangsspannungsgenauigkeit im FPWM-Modus bei Nulllast
- Präzise Ausgangsspannungsüberwachung mit PGOOD
- Robust für die Umwelt
- Erzwungener PWM- und Impulssprungbetrieb
- Betrieb mit niedrigem Dropout und Tastverhältnis von 99 %
- Übertemperaturschutz und Kurzschluss-Sicherung
- -40 °C bis +125 °C Betriebstemperaturbereich
Applikationen
- Point-of-Load-Netzteile (PoL)
- 12V/24V Industrieapplikationen
- Telekommunikationsserver und Netzwerksysteme
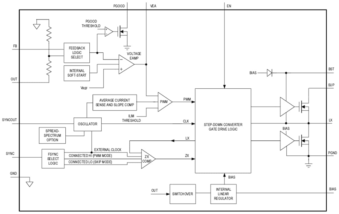
Vereinfachtes Blockdiagramm
