Analog Devices Inc. MAX40109 Low-Power-Präzisionssensorschnittstellen-SoCs
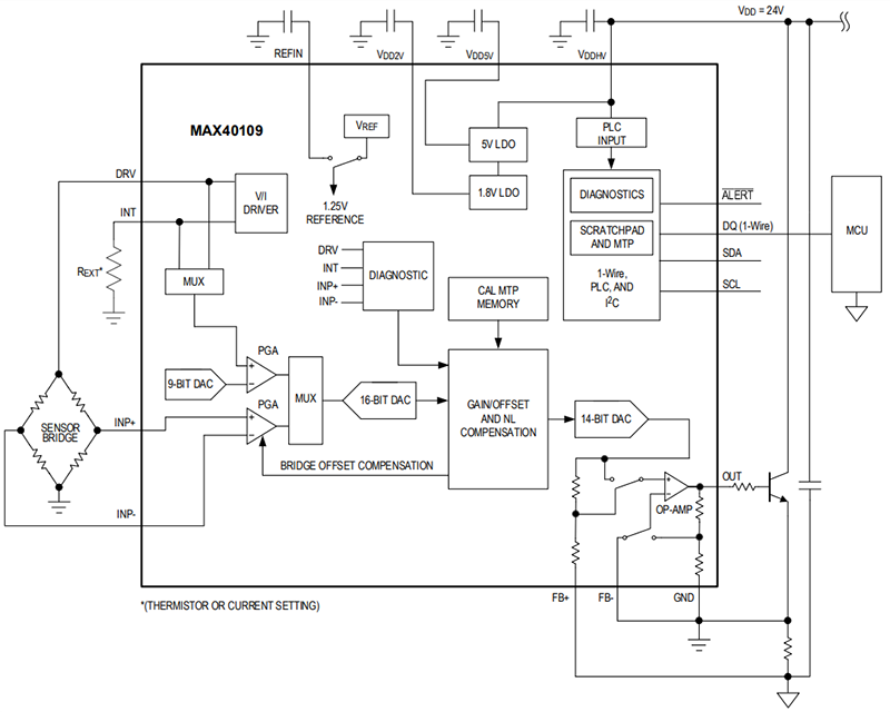
Die stromsparenden Präzisionssensor-Schnittstellen-SoCs der Baureihe MAX40109 von Analog Devices Inc. umfassen ein hochpräzises, programmierbares Analog-Front-End (AFE), einen Analog-Digital-Wandler (ADC), einen Kalibrierungsspeicher und eine digitale Signalverarbeitung. Die Bauteile bieten einen Digital-Analog-Wandler (DAC) mit einem Ausgangspuffer zur Unterstützung des analogen Spannungsausgangs und einer Stromschleife mit 4 mA bis 20 mA. Der MAX40109 ist in einem flachen TQFN-Gehäuse (Thin Quad Flat No-Lead) erhältlich und wird mit 3 V bis 36 V betrieben, weiterhin ist er für einen Betriebstemperaturbereich von -40°C bis +125°C spezifiziert. Diese SoCs sind für Sensorapplikationen wie Dehnungsmessstreifen, Druck, Kraft und Temperatur ausgelegt.Diese Sensor-AFEs verfügen über sowohl analoge als auch digitale Ausgänge. Die digitalen 1-Draht/I2C-Schnittstellenprogrammieren den Kalibrierungsspeicher, die Verstärkung des Front-End Programmable Gain Amplifier (PGA) und die interne Stromquelle, die die Brücke der Sensoren antreibt. Die digitaleI2C-Schnittstellekann auch
verwendet werden, um die digitalen Ausgangsdaten abzurufen und Alarme zu erzeugen.
Merkmale
- Analog-Frontend zur Verbindung mit resistiven Brücken-Drucksensoren
- Temperaturmessung entweder direkt von der resistiven Brücke oder einem externen Thermistor
- Analoge drucklose Offset-Kompensation
- Hochpräzises PGA-Frontend mit 20x Gain-Optionen
- Digitale 1-Draht-, Stromleitungskommunikations- (PLC) undI2C-Schnittstellen
- Analoge und digitale Ausgänge
- Kalibrierungsspeicher mit Polynom dritter Ordnung zur Kompensation von Temperatur und Nichtlinearität
- Interne Unterdrückung von elektromagnetischen Störungen (EMI)
- Versorgungsspannungsbereich von 3 V bis 36 V
- Niedriger Versorgungsstrom von 2 mA (typisch)
- TQFN-Gehäuse
Applikationen
- Drucksensoren
- Dehnungsmessstreifen
- Kraftsensoren
- Temperatursensoren
- Wheatstone-Brücke
Videos
Vereinfachtes Blockdiagramm
Veröffentlichungsdatum: 2024-02-28
| Aktualisiert: 2025-03-25
