Analog Devices / Maxim Integrated MAXM17572 Himalaya uSLIC-Abwärtsleistungsmodul

Das Analog Devices Inc. MAXM17572 Himalaya uSLIC-Abwärtsleistungsmodul ist ein synchrones Himalaya DC/DC-Abwärtsleistungsmodul mit hohem Wirkungsgrad. Das Leistungsmodul verfügt über einen eingebauten Controller, MOSFETs, Ausgleichsbauteile und eine Induktivität (arbeitet über einen großen Eingangsspannungsbereich). Das kompakte 12-Pin 3,5 mm2 x 2,3 mm uSLIC-Gehäuse mit niedrigem Profil wird mit einem Eingang von 4,5 V bis 60 V betrieben und liefert einen Ausgangsstrom bis zu 1 A über einen programmierbaren Ausgangsspannungsbereich von 0,9 V bis 12 V.

Das MAXM17572 verwendet eine Spitzenstrommodus-Steuerungsarchitektur und bietet eine programmierbare Schaltfrequenz, eine RESET-Ausgangsspannungsüberwachung, eine einstellbare Eingangs-Unterspannungssperre und einen programmierbaren Softstart. Darüber hinaus verfügt das Modul über einen Hiccup-Modus-Überlastschutz und eine thermische Abschaltfunktion. Das ADI MAXM17572 reduziert die Design-Komplexität und Herstellungsrisiken erheblich und bietet gleichzeitig eine echte Plug-and-Play-Stromversorgungslösung, die die Markteinführung beschleunigt.

Merkmale

  • Benutzerfreundlich
    • Breiter Eingabebereich von 4,5 VV bis 60 VV
    • Einstellbarer 0,9 V- bis 12 V-Ausgang
    • ±1,2 % Rückkopplungsgenauigkeit
    • Ausgangsstrom: bis zu 1 A
    • Interner Regelkreis-kompensiert
    • Alle Keramikkondensatoren
  • Robuster Betrieb
    • Übertemperaturschutz
    • Hiccup-Überstromschutz
  • Temperaturbereiche
    • -40 °C bis +125 °C Industrie-Umgebungsbetrieb
    • -40 °C bis +150 °C Anschluss
  • Flexibles Design
    • PWM-Betriebsmodus
    • Einstellbare Frequenz mit externer Frequenzsynchronisierung (400 kHz bis 2,2 MHz)
    • Programmierbarer Soft-Start
    • Open-drain-power-good-Ausgang (RESET-Pin)
    • Programmierbarer EN/UVLO-Schwellwert
    • Bootstrap-Hilfsversorgung (EXTVCC) für einen verbesserten Wirkungsgrad
  • Konform mit CISPR32 (EN55032) Klasse B leitungsgebundene und abgestrahlte Emissionen

Applikationen

  • Industrienetzteile
  • Verteilte Versorgungsregelung
  • FPGA und DSP point-of-load-Regler
  • Basisstation-point-of-load-Regler
  • HLK- und Gebäudesteuerung

Videos

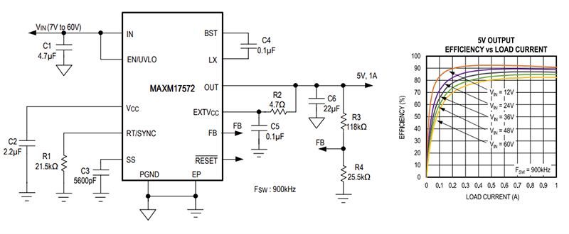
Typische Applikations-Schaltung

Applikations-Schaltungsdiagramm - Analog Devices / Maxim Integrated MAXM17572 Himalaya uSLIC-Abwärtsleistungsmodul

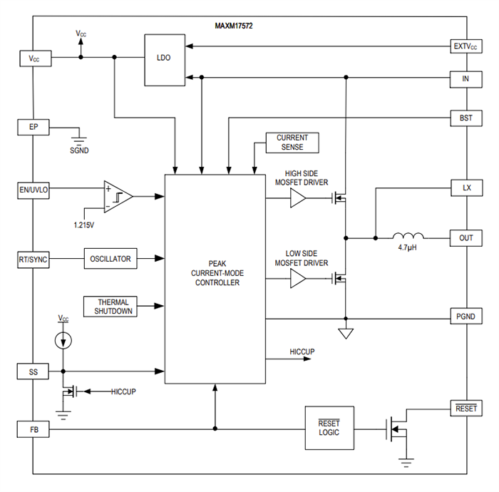
Funktionales Blockdiagramm

Blockdiagramm - Analog Devices / Maxim Integrated MAXM17572 Himalaya uSLIC-Abwärtsleistungsmodul
Veröffentlichungsdatum: 2023-06-22 | Aktualisiert: 2023-10-24