Analog Devices Inc. TMC261-BOB Evaluierungsboard
Das Analog Devices Inc. TMC261-BOB Evaluierungsboard ist ein Breakout-Board mit einem dedizierten TMC261-PA Chip. Das TMC261-BOB Board von Analog Devices Inc. ermöglicht Benutzern ein schnelles Prototyping von Applikationen. So kann sofort geprüft werden, wie sich der Motor mit TMC-Chips verhält, während die Software für die Applikation entwickelt wird.Merkmale
- TMC261-PA Schrittmotor-Treiber
- Versorgungsspannungsbereich von 9 V bis 48 V (60 V max.), Iphase, RMS bis zu 1,4 A
- Konfiguration über SPI, Steuerung über Schritt/Richtung
- Optionale Kühlung von der Unterseite
- Optionaler Elektrolytkondensator an der Versorgungsschiene
- Board von 1,5 Zoll x 1,0 Zoll (38,1 mm x 25,4 mm) (B x H)
- 2 x 10-Pin-Stiftleisten von 0,1 Zoll (2,54 mm) für Pins/Steckverbinder
- StallGuard2™:
- CoolStep™:
- SpreadCycle™:
- MicroPlyer™:
- 1- bis 256-Mikroschritte
Applikationen
- Textile und Nähmaschinen
- Fabrikautomatisierung
- Laborautomatisierung
- Handhabung von Flüssigkeiten
- Medizinische Ausrüstung
- Büroautomatisierung
- Scanner und Drucker
- CCTVs und Sicherheit
- Geldautomaten und Ein-/Auszahlungsgeräte
- Point-of-Sale (POS)
- Pumpen und Ventile
- Heliostat-Controller
- CNC-Maschinen
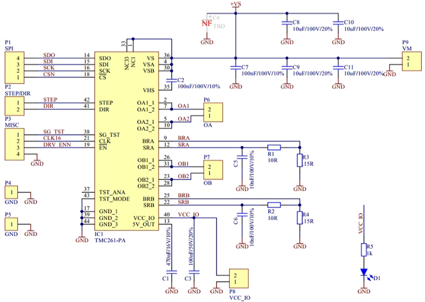
Schaltschema
Verwandte Produkte
Analog Devices Inc. TMC26xC Schrittmotortreiber mit hohem Wirkungsgrad
Veröffentlichungsdatum: 2024-12-11
| Aktualisiert: 2024-12-25
