Analog Devices Inc. LT8636x Synchrone 6-A-Abwärtsregler mit 42 V

Analog Devices LT8636x Synchrone 6-A-Abwärtsregler mit 42 V verfügen über eine Silent Switcher®-Architektur, die zur Reduzierung von elektromagnetischen Störungen (EMI) ausgelegt ist. Dies ermöglicht dem Abwärtsregler einen hohen Wirkungsgrad bei hohen Schaltfrequenzen zu liefern. Die Ausgangsspannung der Abwärtsregler ist niedriger als ihre Eingangsspannung. Darüber hinaus verfügen die Abwärtsregler über eine Spitzenstrommodussteuerung mit einer minimalen Einschaltdauer von 40 ns, wodurch hohe Untersetzungsverhältnisse selbst bei hohen Schaltfrequenzen ermöglicht werden. Darüber hinaus bietet der LT8636 einen sehr niedrigen Ruhestrom von 2,5 µA.

Merkmale

  • Silent Switcher®-Architektur
    • Extrem niedrige EMI-Emissionen
    • Optionale Frequenzspreizungsmodulation
  • Hoher Wirkungsgrad bei Hochfrequenz
    • Bis zu 96 % Wirkungsgrad bei 1 MHz, 12 VIN bis 5 VOUT
    • Bis zu 95 % Wirkungsgrad bei 2 MHz, 12 VIN bis 5 VOUT
  • Großer Eingangsspannungsbereich von 3,4 V bis 42 V
  • 5 A maximaler Dauerstrom, 7 A Spitzenausgangsstrom
  • Schnelle Einschaltzeit: 30 ns (min.)
  • Betrieb im Burst Mode® mit extrem niedrigem Ruhestrom
    • 2,5-μA-IQ-Regelung: 12 VIN bis 3,3 VOUT
    • Ausgangswelligkeit: <10 mVP-P
  • Niedriger Dropout unter allen Bedingungen: 100 mV bei 1 A
  • Erzwungener ununterbrochener Modus
  • Auf 200 kHz bis 3 MHz einstellbar und synchronisierbar
  • Ausgangs-Soft-Start und Führungsfolge
  • Kleines 20-Pin-LQFN-Gehäuse von 4 mm × 3 mm
  • AEC-Q100-Qualifizierung noch ausstehend

Applikationen

  • Automotive and industrial supplies
  • General purpose step-down

Typical Application

Applikations-Schaltungsdiagramm - Analog Devices Inc. LT8636x Synchrone 6-A-Abwärtsregler mit 42 V

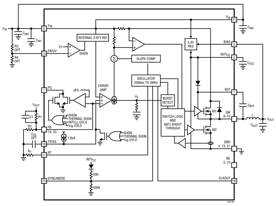
Blockdiagramm

Blockdiagramm - Analog Devices Inc. LT8636x Synchrone 6-A-Abwärtsregler mit 42 V
Veröffentlichungsdatum: 2019-09-06 | Aktualisiert: 2024-02-29