Analog Devices Inc. LTC2879X RS485-/RS422-Transceiver
Analog Devices LTC2879X RS485-/RS422-Transceiver sind robuste Transceiver, die eine Baudrate von maximal 20 MBit/s aufweisen. Diese Transceiver verfügen über eine niedrige Drift- und Kriechverlustschaltung. Die LTC2879X RS485-/RS422-Transceiver bieten vollständig ausgeglichene Differentialempfänger-Schwellwerte mit 240 mV Hysterese für eine überlegene Störungstoleranz und niedrige Tastverhältnis-Verzerrung. Diese Transceiver sind vor Überspannungsleitungsstörungen für bis zu ±60 V geschützt und machen LTC2879X RS485-/RS422-Transceiver außergewöhnlich robust und geeignet für raue Umgebungen. Die LTC2879X RS485-/RS422-Transceiver erfüllen zudem die Spezifikationen für PROFIBUS-DP (IEC 61158-2), die alle Datenraten unterstützen.Die LTC2879X RS485-/RS4221-Transceiver sind für den Betrieb über einen großen Temperaturbereich von -55 °C bis 175 °C ausgelegt. Diese Transceiver wurden vollständig getestet, um kritische Spezifikationen bei 175 °C zu erfüllen. Die Empfänger der LTC2879X Transceiver sind ausfallsicher für offene, kurzgeschlossene und angeklemmte Bedingungen, die zu einer verbesserten Datenkommunikationszuverlässigkeit in rauschenden Systemen führen. Die LTC2879X RS485-/RS422-Transceiver werden in einem kleinen MSOP-Gehäuse von 3 mm x 3 mm geliefert. Zu den typischen Applikationen gehören Hochtemperatur-Industriesteuerungen, Öl- und Gasexploration, PROFIBUS-DP- und Militär-Systeme.
Merkmale
- Vollständig getestet bei 175 °C
- Bis zu ±60 V Überspannungsleitungsfehlerschutz
- Vollständig ausgeglichene Differentialempfänger-Schwellwerte mit 240 mV Hysterese
- Extrem hohe Störungstoleranz und niedrige Tastverhältnisverzerrung
- Ausfallsichere Empfänger für offene, kurzgeschlossene und angeklemmte Bedingungen
- Unterstützt alle Datenraten von 9,6 kBit/s bis zu 12 MBit/s
- Überlegene Störungstoleranz
- Niedrige Tastverhältnis-Verzerrung
Applikationen
- Öl- und Gasexploration
- Hochtemperatur-Industriesteuerung
- PROFIBUS-DP
- Militärische Systeme
- Raue Umgebung
Technische Daten
- Erhältlich in kleinem MSOP-Gehäuse von 3 mm x 3 mm
- 3 V bis 5,5 V VCC Versorgungsspannungsbereich
- Bis zu ±52 kV ESD-Schutz
- ±25 V Gleichtaktbetriebsbereich
- Stufe 4 IEC61000-4-4 elektrischer schneller Transient
- 20 MBit/s maximale Baudrate
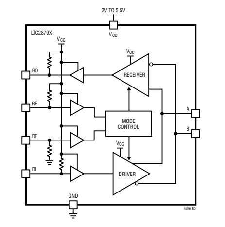
LTC2879X RS485-/RS422-Transceiver - Blockdiagramm
LTC2879X RS485-/RS422-Transceiver - Typisches Applikationsdiagramm
Veröffentlichungsdatum: 2018-12-14
| Aktualisiert: 2023-02-14
