Analog Devices Inc. LTC3309A/B Synchrone DC/DC-Abwärtswandler
Analog Devices Inc. LTC®3309A/B Synchrone 6-A-DC/DC-Abwärtswandler verfügen über eine Silent Switcher™-Architektur, die zur Reduzierung von EMI/EMV-Emissionen ausgelegt ist. Die LTC3309A/B Wandler eignen sich hervorragend für Applikationen, wie z. B. optische Netzwerke, Server, Telekommunikation und DC-Leistungssysteme. Diese kleinen, rauscharmen, monolithischen, synchronen Wandler mit hohem Wirkungsgrad werden mit einer Eingangsversorgung von 2,25 V bis 5,5 V betrieben. Mit konstanter Frequenz, Spitzenstrommodussteuerung bei Schaltfrequenzen von bis zu 3 MHz und einer minimalen Einschaltdauer von nur 22 ns erzielen diese Regler ein schnelles Einschwingverhalten mit kleinen externen Komponenten. Diese ICs regeln Ausgangsspannungen bis hinunter zu 500 mV. Die Bauteile sind in einem 12-Pin-LQFN-12-Gehäuse mit niedrigem Profil von 2 mm × 2 mm × 0,74 mm und einem freiliegenden Pad für einen geringen thermischen Widerstand erhältlich.Merkmale
- Hoher Wirkungsgrad: 8 mΩ NMOS und 31 mΩ PMOS
- Programmierbare Frequenz von bis zu 3 MHz
- Winzige Induktivität und Kondensatoren
- Stromspitzensteuerungsmodus
- Mindesteinschaltzeit: 22 ns
- Große Bandbreite, schnelles Einschwingverhalten
- Silent Switcher®-Architektur
- Extrem niedrige EMI-Emissionen
- Burst-Mode®-Betrieb mit geringer Welligkeit und IQ von 40 µA
- Toleriert sicher eine Induktivitätssättigung bei Überlast
- VIN-Bereich: 2,25 V bis 5,5 V
- VOUT-Bereich: 0,5 V bis VIN
- VOUT-Genauigkeit: ±1 % über Temperaturbereich
- Präzisionsfreigabe-Schwellenwert von 400 mV
- Abschaltstrom: 1 µA
- Interne Kompensation und Soft-Start
- Betriebstemperaturbereich: -40 °C bis +150 °C
- Thermisch verbessertes LQFN-12-Gehäuse von 2 mm x 2 mm x 0,74 mm
Applikationen
- Optische Netzwerke, Server, Telekommunikation
- Automotive, Industrie, Kommunikation
- Verteilte DC-Leistungssysteme (POL)
- FPGA-, ASIC-, µP-Core-Versorgungen
HIGH POWER DENSITY IN A SMALL FORM FACTOR
Recent power conversion innovations have introduced high-power monolithic switching regulators that are able to power digital ICs efficiently with low noise and high efficiency while minimizing space requirements. Introducing the new family of Silent Switcher buck converters.
Datasheets
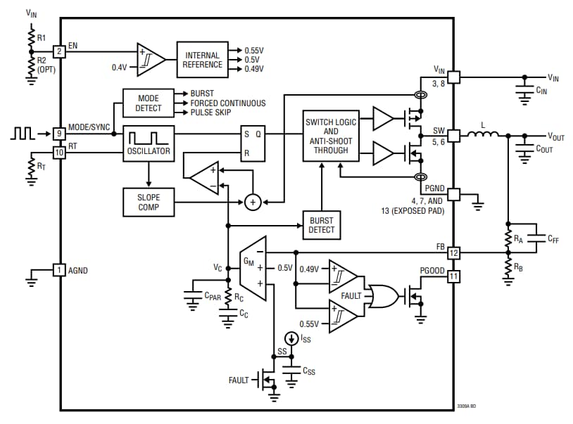
Blockdiagramm
Typische Applikations-Schaltung
Veröffentlichungsdatum: 2019-11-20
| Aktualisiert: 2024-03-06
