Analog Devices Inc. EVAL-ADAQ23875FMCZ Evaluierungsboard

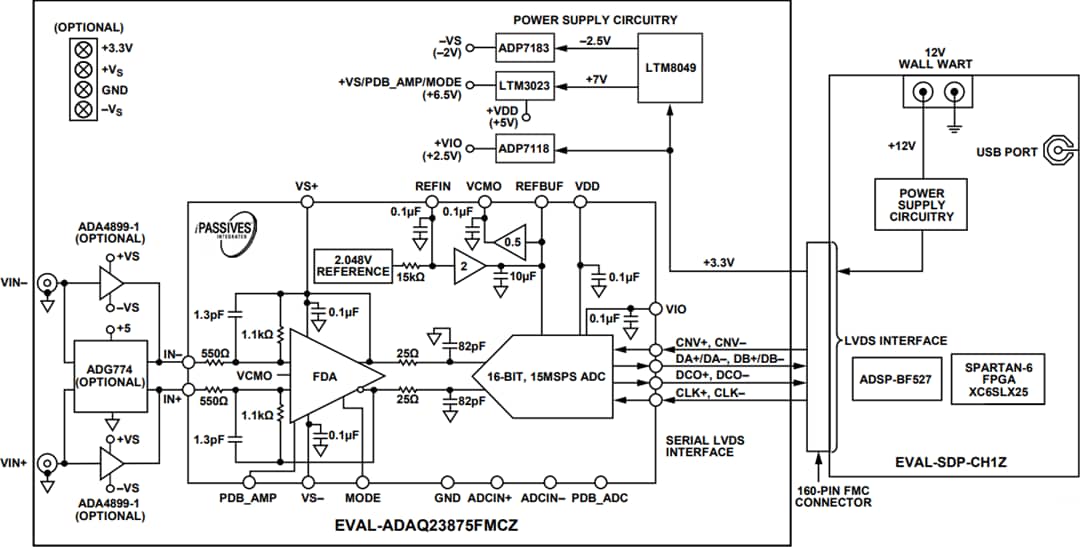
Das Analog Devices Inc. EVAL-ADAQ23875FMCZ Evaluierungsboard bietet eine Demonstrations- und Entwicklungsplattform für die ADAQ23875 μModule®-Datenerfassungslösung. Das ADAQ23875 μModule kombiniert mehrere gängige Signalverarbeitungs- und Signalkonditionierungsblöcke in einem einzigen Bauteil, das einen rauscharmen, vollständig differenziellen Analog-Digital-Wandler(ADC)-Treiber, einen stabilen Referenzbuffer, einen hochauflösenden 16-Bit-ADC mit 15 MS/s und sukzessivem Approximationsregister (SAR) und die für eine optimale Leistung erforderlichen kritischen passiven Bauelemente enthält.

Das EVAL-ADAQ23875FMCZ Evaluierungsboard enthält einen vorbestückten ADAQ23875 in einem BGA100-Gehäuse, eine Auswahl von einer 4,096-V- oder 2,048-V-Referenz, On-Board-Netzteile zur Ableitung der erforderlichen Versorgungsschienen und einen Taktverteilungs-IC von 800 MHz. 

Das EVAL-ADAQ23875 Evaluierungsboard von Analog Devices Inc. ist für den Betrieb in Verbindung mit dem EVAL-SDP-CH1Z Hochgeschwindigkeits-Controllerboard ausgelegt. Das EVAL-ADAQ23875 Evaluierungsboard verbindet sich mit dem EVAL-SDP-CH1Z Board über einen 160-Pin-Steckverbinder auf der Unterseite der PCB. Das EVAL-SDP-CH1Z Board benötigt einen Strom von einem 12-V-Wandadapter. Das Hochgeschwindigkeits-Controllerboard verfügt über einen Xilinx® Spartan 6 und einen ADSP-BF527 Prozessor mit PC-Konnektivität über einen USB 2.0 Hochgeschwindigkeitsanschluss.Das Hochgeschwindigkeits-Controllerboard ermöglicht über einen USB die Konfiguration und
Datenerfassung auf Tochterboards vom PC.

Merkmale

  • Evaluiert die ADAQ23875 μModule-Datenerfassungslösung
  • Für den Betrieb mit dem EVAL-SDP-CH1Z Hochgeschwindigkeits-Controllerboard ausgelegt
  • Die PC-GUI-Software ermöglicht die Steuerung und Datenanalyse der Zeit- und Frequenzebene
  • Vielseitige analoge Signalkonditionierungs-Schaltung
  • On-Board-Referenz, LDO und Stromversorgungskreis
  • Steckbrücken ermöglichen die Auswahl einer Spannungsreferenz, Stromversorgung und optionalen Verstärkerschaltungen
  • SMA-Steckverbinder ermöglichen einen Analogeingang von einer rauscharmen Audio-Präzisions-Signalquelle
  • SMA-Steckverbinder für optionalen externen Taktgeber
  • Testpunkte und einzelne In-Line-Stiftleisten, die Zugriff auf On-Board-Signale bieten
  • Hauptkomponenten

Erforderliche Ausrüstung

  • PC mit Windows 10 oder höher
  • EVAL-SDP-CH1Z Hochgeschwindigkeits-Controllerboard (SDP-H1)
  • Rauscharme Präzisions-Signalquelle (wie z. B. SYS-2700-Baureihe)
  • Standard-USB-A-zu-USB-Mini-B-Kabel
  • Bandpassfilter, der sich für eine 20-Bit-Überprüfung eignet (Wert basierend auf Signalfrequenz)

ACE-Software

Die Analog Devices Inc. Analyse- | Steuerungs- | Evaluierungs(ACE)-Software ist eine Desktop-Softwareapplikation, welche die Evaluierung und Steuerung mehrerer Evaluierungssysteme über das gesamte Produktportfolio von ADI ermöglicht. Die Applikation besteht aus einem gemeinsamen Framework und einzelnen Bauelement-spezifischen Plug-Ins.

Die ACE-Software wurde entwickelt, um den Benutzer über die Funktionsweise des Bauelements zu informieren und dem Benutzer den Zugriff auf das System auf einer Abstraktionsebene, die seinen Bedürfnissen entspricht, zu ermöglichen.

Blockdiagramm

Blockdiagramm - Analog Devices Inc. EVAL-ADAQ23875FMCZ Evaluierungsboard

Einrichtungsbeispiel

Analog Devices Inc. EVAL-ADAQ23875FMCZ Evaluierungsboard
Veröffentlichungsdatum: 2021-01-25 | Aktualisiert: 2022-03-11