Analog Devices / Maxim Integrated MAX11192/95/98 Analog-Digital-Wandler
Der Maxim Integrated MAX11192/95/98 Analog-Digital-Wandler ist ein Zweikanal-SAR mit simultaner Abtastung bei 2,0 Msps und 2,5 V integrierter Referenz. Dieser ADC verfügt über eine 12-Bit- (MAX11192), 14-Bit- (MAX11195) oder 16-Bit-Auflösung (MAX1198) und Differential-Eingänge. Dieser ADC bietet eine hervorragende statische und dynamische Leistungsfähigkeit bei Betrieb innerhalb eines Versorgungsspannungsbereichs von 3 V bis 5,25 V. Eine integrierte Referenz reduziert die Boardfläche und die Komponentenanzahl weiter. Der MAX11192/95/98 gibt Umwandlungsdaten mittels einer SPI-kompatiblen seriellen Schnittstelle mit einem dualen DOUT-Bus aus. Diese Bauteile arbeiten bei einer Temperatur von -40 °C bis 125 °C.Merkmale
- Zwei simultan abtastende ADC-Cores
- 2,5 V integrierte Referenz und Referenzbuffer
- Zwei Datenausgänge für die beiden simultan abtastenden ADCs
- Winziges 16-Pin-Ultra-TDFN-Gehäuse von 3 mm x 2 mm
- Bis zu 2 Msps Durchsatzrate
- Keine Overhead-Taktzyklen mit 12 Taktzyklen für 12-Bit-Ergebnis
- Ausgewogener und Differential-Eingabebereich von ±VREF
- 73 dB SNR (min.) und -108 dB THD (typisch) bei 10 kHz
- INL weniger als ±0,5 LSB und keine fehlenden Codes
Applikationen
- Encoder
- Resolver
- LVDT
- Stromsensoren in Motoren
- PLC
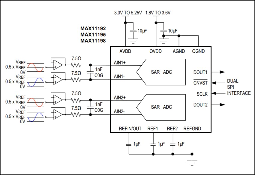
Applikationsdiagramm
Veröffentlichungsdatum: 2017-08-07
| Aktualisiert: 2023-08-14
