Analog Devices Inc. MAX11947 Integriertes Vierkanal-AISG-Modem
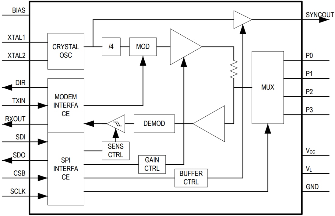
Das integrierte Vierkanal-AISG-Modem MAX11947 von Analog Devices ist ein AISG-v2.0- und v3.0-konformes, vollständig integriertes Modem mit einem 4:1-Multiplexer, das die Konnektivität zwischen einem einzelnen Modem und bis zu vier HF-Anschlüssen ermöglicht. Der MAX11947-Empfänger bietet einen typischen Dynamikbereich von 20 dB. Das Bauteil enthält einen Bandpassfilter, der bei der Trägerfrequenz des 2,176 MHz mit einer schmalen 200 kHz Bandbreite arbeitet und vollständig mit dem AISG-Spektralemissionsprofil konform ist. Er kann OOK-Signale bei 9,6 KBit/s und bis zu 115,2 KBit/s für eine Rückwärtskompatibilität mit dem älteren AISG-Standard modulieren. Die Ausgangsleistung kann mit einer internen Registereinstellung von unter 0 dBm bis über +6 dBm geändert werden, um die externe Schaltung und den Leitungsverlust zu kompensieren. Die Empfindlichkeitsschwelle des Empfängers ist von der Standardeinstellung -15 dBm bis auf weniger als -20 dBm einstellbar, um Leistungsverluste durch einen externen Splitter auszugleichen. Darüber hinaus verfügt der MAX11947 über einen direkten Ausgang, um die RS-485-Bus-Arbitrierung in Tower-Ausrüstungen zu erleichtern. Das integrierte Vierkanal-AISG-Modem MAX11947 von Analog Devices ist in einem kleinen, 4mm x 4mm großen 20-poligen TQFN-Gehäuse untergebracht und für den Betrieb im Temperaturbereich von -40°C bis +105°C ausgelegt.Merkmale
- AISG v3.0-konform
- Vollständig integriertes modem mit 4:1-Multiplexer erleichtert die Konnektivität zwischen einem Modem und bis zu vier Anschlüssen
- -23 dBm bis +5 dBm in 50 Ω Empfänger mit großem Eingangsdynamikbereich
- -20,5 dBm bis -15 dBm einstellbarer Schwellwertbereich der Empfängerempfindlichkeit
- -0,5 dBm bis +7,0 dBm in 50 Ω einstellbarer Transmitter-Ausgangspegelbereich
- AISG-v3.0/v2.0-konformes Ausgangs-Emissionsprofil
- Automatischer Richtungsausgang
- Keine Notwendigkeit für Mikrocontroller für die Bus-Arbitrierung in Tower-Geräten
- Unterstützt alle AISG-v2.0-Datenraten
- 9,6 KBit/s (Standard) für AISG v3.0
- 38,4 KBit/s und 115,2 KBit/s für Rückwärtskompatibilität
- Der Bandpassfilter ist mit dem AISG-Protokoll mit einem Wert von 2,176 MHz kompatibel
- Spannungversorgung: 3,0 V bis 5,5 V
- Unabhängige Logikschaltungs-Versorgung
- Kleines 20-Pin-TQFN-Gehäuse von 4 mm x 4 mm
Applikationen
- Einzel- und Multi-Primär-Controller für die Basisstation (SALD und MALD)
- Antennen-Leitungsbauteile (ALDs)
- Antennen-Arrays
- Turmeinbau-Verstärker (TMAs)
- Smart-Bias-Ts
- RS485-Halbduplex-Koaxialverbindungen
- OOK-Modem-Applikationen von 2 MHz
Vereinfachtes Blockdiagramm
Veröffentlichungsdatum: 2020-11-06
| Aktualisiert: 2025-04-17
