Analog Devices / Maxim Integrated MAX14001 und MAX14002 Analog-Digital-Wandler
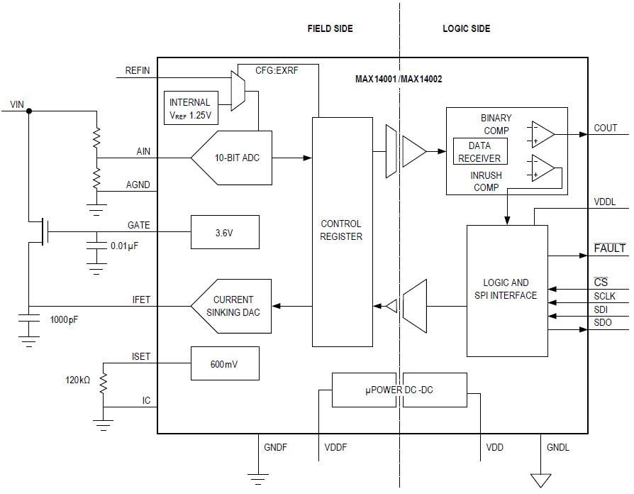
Die MAX14001 und MAX14002 Analog-Digital-Wandler (ADCs) von Maxim Integrated sind isolierte Einkanal-ADCs mit programmierbaren Spannungskomparatoren und für konfigurierbare binäre Eingangsapplikationen optimierter Einschaltstromsteuerung. Die MAX14001 und MAX14002 verfügen über 3,75 kVRMS integrierte Isolation, die zwischen der binären Eingangsseite (Feldseite) und dem Komparatorausgang/SPI-Seite (Logikseite) zur Verfügung gestellt wird. Ein integrierter, isolierter DC-DC-Wandler versorgt alle feldseitigen Schaltkreise, so dass eine laufende feldseitige Diagnose auch dann möglich ist, wenn kein Eingangssignal vorhanden ist. Das 20-polige SSOP-Gehäuse bietet 5,5 mm Kriechstrecke und Abstand mit einem CTI-Rating der Gruppe II.Merkmale
- Enables robust detection of binary inputs
- Programmable input bias current rejects line noise
- 3.75kVRMS of isolation for 60 seconds
- 5.5mm of creepage and clearance
- Group II CTI package material
- Reduces BOM and board space through high integration
- 10-bit, 10ksps ADC
- Binary threshold comparators
- Control circuit for driving a depletion mode FET
- Isolation for both data and DC-DC supply
- 20-SSOP Package
- Increases equipment "uptime" and simplifies system maintenance
- Enables field-side diagnostics
- Automatic self-diagnostics
- Provides unparalleled flexibility
- Programmable upper and lower input thresholds
- Programmable inrush current activation threshold, magnitude, and duration
- Daisy-chainable SPI interface
Applikationen
- High-voltage binary input (12V–300V)
- Distribution automation
- Substation automation
- Industrial control, multi-range, digital input modules with individually isolated inputs
Evaluation System
Analog Devices MAX14001EVSYS# and MAX14002EVSYS# Evaluation System provides the hardware and software necessary to evaluate the MAX14001/2. The evaluation kit has Pmod-compatible connectors for SPI communication.
View Product List
Functional Diagram
Veröffentlichungsdatum: 2017-01-09
| Aktualisiert: 2023-04-11
