Analog Devices / Maxim Integrated MAX14914 High-Side-Schalter
Der Maxim MAX14914 High-Side-Schalter ist ein High-Side-/Push-Pull-Treiber, der sowohl als industrieller Digitalausgang (DO) als auch als industrieller Digitaleingang (DI) betrieben werden kann. Der MAX14914 ist für den Betrieb mit Netzteilen von bis zu 40 V spezifiziert. Der High-Side-Schaltstrom ist über einen Widerstand von 135 mA (min.) bis 1,3 A (min.) einstellbar.Der Einschaltwiderstand des High-Side-Treibers beträgt 120 mΩ (typisch) bei einer Umgebungstemperatur von 125 °C. Der optionale Push-Pull-Betrieb ermöglicht das Treiben von Kabeln und eine schnelle Entladung der Lastkapazität. Für Sicherheitsapplikationen wird die Ausgangsspannung überwacht und über den DOI_LVL-Pin angezeigt. Der MAX14914 ist mit den Eingangskennlinien des Typs 1, Typs 2 und Typs 3 bei Konfiguration für den DI-Betrieb konform.
Merkmale
- Reduziert die Verlustleistung und Wärmeableitung:
- 240 mΩ (max.) HS RON bei TA = 125 °C
- Genaue Kurzschluss-Strombegrenzung
- Genauer interner Strombegrenzer für Digitaleingänge des Typs 1, Typs 2 und Typs 3
- Verbessert die Systemrobustheit
- „Sichere Entmagnetisierung“: Sicheres Ausschalten der unbegrenzten Induktivität
- 60 V Versorgungstoleranz
- Verlust des GND-Schutzes
- Übertemperaturschutz
- ±2 kV IEC 61000-4-5 Überspannungsschutz
- ±20 kV IEC 61000-4-2 Luftspalt-ESD-Schutz
- ±7 kV IEC 61000-4-2 Kontakt-ESD-Schutz
- Umgebungsbetriebstemperatur: -40 °C bis 125 °C
- Reduziert die BOM und spart PCB-Platz:
- Kleines 4x4-TQFN-Gehäuse
- Interne Klemmen für schnelle induktive Lastabschaltung
- 5 V On-Chip-Regler
- Bietet Flexibilität:
- Als Digitaleingang oder High-Side- oder Push-Pull-Digitalausgang konfigurierbar
- Über einen Widerstand einstellbare Strombegrenzung für den High-Side-Schalter (135 mA bis 1,3 A)
- Betriebsversorgungsbereich: 10 V bis 40 V
- Verbessert die Systemgeschwindigkeit und den Durchsatz:
- Laufzeitverzögerungen von weniger als 2 μSec
Applikationen
- Industrielle Digitalausgangs- und Digitaleingangsmodule
- Konfigurierbarer Digitaleingang/Digitalausgang
- Motorsteuerung
- Sicherheitssysteme
Videos
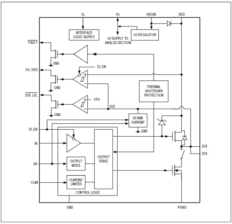
MAX14914 Blockdiagramm
Veröffentlichungsdatum: 2017-03-10
| Aktualisiert: 2023-04-11
