Analog Devices / Maxim Integrated Maxim MAX15062 Hocheffiziente, synchrone Abwärtswandler für Hochspannungen

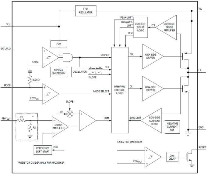
Die MAX15062 hocheffizienten synchronen Hochspannungs-Abwärtswandler von Maxim sind mit integrierten MOSFETs ausgestattet und können mit einer Eingangsspannung von 4,5V bis 60V betrieben werden. Der Wandler bietet einen Ausgangsstrom von bis zu 300mA bei 3,3V. Das Gerät funktioniert innerhalb eines Temperaturbereichs von -40°C bis +125°C und ist in einem kompakten 8-Pin (2mm x 2mm) TDFN-Gehäuse erhältlich. Das Gerät verfügt über eine Spitzenstromregelungs-Architektur mit einem MODE-Kontakt, der verwendet werden kann, um das Gerät in Pulsweitenmodulation (PWM) oder Pulsfrequenzmodulation (PFM) Steuersystemen zu betreiben. Der PWM-Betrieb bietet konstante Betriebsfrequenz bei allen Lasten und ist für Anwendungen geeignet, die sich gegenüber Schaltfrequenzen empfindlich verhalten. Der PFM-Betrieb deaktiviert negativen Induktorstrom und überspringt außerdem Impulse bei niedrigen Lasten für einen höheren Wirkungsgrad. Die On-Chip-MOSFETs mit niedrigem Widerstand gewährleisten einen hohen Wirkungsgrad bei Volllasten und vereinfachen das PCB-Layout.

The device employs a peak-current-mode control architecture with a MODE pin that can be used to operate the device in pulse-width modulation (PWM) or pulse-frequency modulation (PFM) control schemes. PWM operation provides constant frequency operation at all loads and is useful in applications sensitive to variable switching frequency. PFM operation disables negative inductor current and additionally skips pulses at light loads for high efficiency. The low-resistance on-chip MOSFETs ensure high efficiency at full load and simplify the PCB layout.

Merkmale

  • Eliminates external components and reduces total cost
    • No schottky—synchronous operation for high efficiency and reduced cost
    • Internal compensation
    • Internal feedback divider for fixed 3.3V, 5V output voltages
    • Internal soft-start
    • All-ceramic capacitors, ultra-compact layout
  • Reduces number of DC-DC regulators to stock
    • Wide 4.5V to 60V input voltage range
    • Fixed 3.3V and 5V output voltage options
    • Adjustable 0.9V to 0.89 x VIN output voltage option
    • Delivers up to 300mA load current
    • Configurable between PFM and forced-PWM modes
  • Reduces power dissipation
    • Peak efficiency = 92%
    • PFM feature for high light-load efficiency
    • Shutdown current = 2.2µA (typ)
  • Operates reliably in adverse industrial environments
    • Hiccup-mode current limit and autoretry startup
    • Built-in output voltage monitoring with open-drain active-low RESET pin
    • Programmable EN/UVLO threshold
    • Monotonic startup into prebiased output
    • Overtemperature protection
    • -40°C to +125°C Automotive/industrial temperature range

Applikationen

  • 4-20mA Current loops
  • General-purpose point-of-load
  • High-voltage LDO replacement
  • HVAC and building control
  • Industrial sensors
  • Process control

Block Diagram

Blockdiagramm - Analog Devices / Maxim Integrated Maxim MAX15062 Hocheffiziente, synchrone Abwärtswandler für Hochspannungen
Veröffentlichungsdatum: 2014-10-21 | Aktualisiert: 2023-04-13