Analog Devices / Maxim Integrated MAX15095 Hot-Swap-/Elektronische Leistungsschalter-ICs
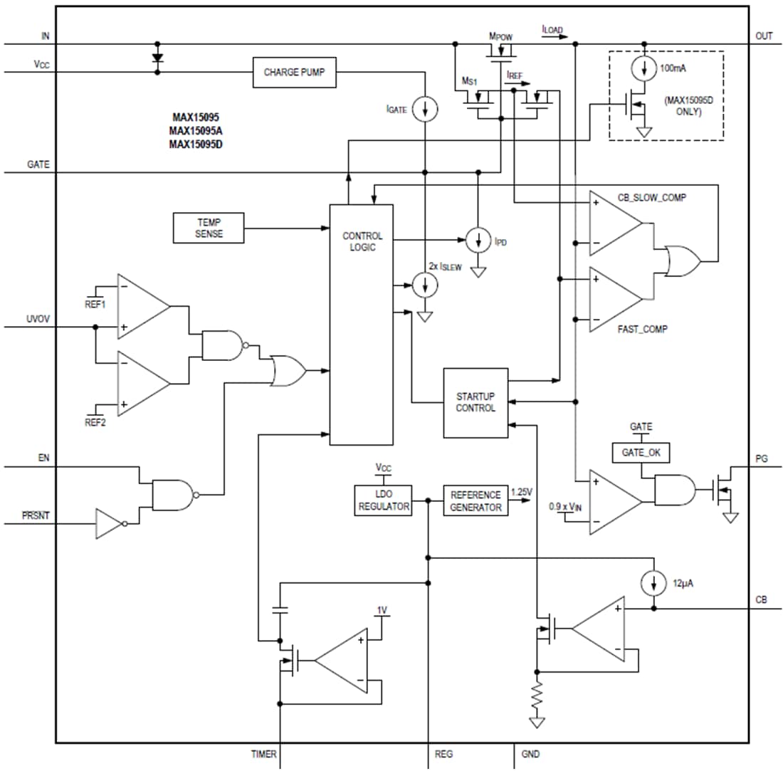
Maxim MAX15095 Hot-Swap-/elektronischen Leistungsschalter-ICs sind integrierte Lösungen für Hot-Swap-Applikationen, die das sichere Einsetzen und Entfernen der Schaltleitungskarten aus einer unter Spannung stehenden Backplane erfordern. Sie können auch als elektronische Leistungsschalter für Festplatten, Solid-State-Laufwerke und Lüfter verwendet werden. Die Bauteile enthalten einen Hot-Swap-Controller (10,6 mΩ typisch), einen Leistungs-MOSFET und einen elektronischen Leistungsschalterschutz in einem einzelnen Gehäuse. Die Bauteile sind für den Schutz von Versorgungsspannungen von 2,7 V bis 18 V ausgelegt. Diese Bauteile implementieren eine Foldback - Strombegrenzung während des Einschaltens, um den Einschaltstrom zu steuern, die di/dt zu senken und den MOSFET unter sicheren Betriebsbereichsbedingungen (SOA) zu betreiben.Nach Abschluss des Startzyklus, stellen diese On-Chip-Komparatoren einen VariableSpeed/BiLevel™-Schutz gegen Kurzschluss- und Überstromfehler sowie Immunität gegen Systemrauschen und Belastungstransienten bereit. Die Last wird bei einem Fehlerzustand unterbrochen. Die Bauteile sind werksseitig kalibriert, um einen genauen Überstromschutz mit einer Genauigkeit von ±10 % zu liefern. Während eines Fehlerzustands wird PG niedrig geschaltet und die Bauteile können sich ausschalten (MAX15095) oder eine automatische Wiederholung durchführen (MAX15095A); der Ausgang kann auch nach einem Fehlerereignis (MAX15095D) entladen werden. Die Bauteile sind in einem 12-Pin-FC2QFN-Gehäuse von 2,5 mm x 2,5 mm verfügbar und für einen erweiterten Temperaturbereich von -40 °C bis +105 °C ausgelegt.
Merkmale
- Integration reduziert die Lösungsgröße für Blade-Server und andere platzsparende Designs
- Interner Leistungs-MOSFET von 10,6 mΩ (typisch)
- Programmierbarer Schwellenwert für Überspannungsschutz und Unterspannungssperre
- Im Laufwerk vorhandener Signaleingang (PRSNT-Pin)
- Thermischer Schutz
- Flexibilität ermöglicht Einsatz in vielen einzigartigen Designs
- Betriebsspannungsbereich: 2,7 V bis 18 V
- Programmierbare Einschaltstromsteuerung unter SOA-Betrieb
- Einstellbarer Schwellenwert für Leistungsschalterstrom/Strombegrenzung
- Programmierbare Anstiegsraten-Regelung
- Variable Geschwindigkeit des Einschwingverhaltens des Leistungsschalters
- Optionen für Ausschalten (MAX15095) oder automatische Wiederholung (MAX15095A)
- Sicherheitsfunktionen gewährleisten einen präzisen, robusten Schutz
- Laststrombelastbarkeit: 6,6 (max.)
- ±10 % Genauigkeit des Schwellenwerts des Leistungsschalters
- IN-zu-OUT-Kurzschluss-Erkennung
- Open-Drain-PG-Ausgang
- Ausgangsentladung nach einem Fehlerereignis (nur MAX15095D)
- Programmierbare zusätzliche Verzögerung (2 μs max.) zur schnellen Anschwingzeit des Komparators
- Freigabeeingang (EN)
Applikationen
- Blade-Server
- Server-I/O-Karten
- RAID-Systeme
- Strom für Festplatten
- Speicherapplikationen
- Industrieapplikationen
Blockdiagramm
