Analog Devices / Maxim Integrated MAX1615x Übergeordnete Schaltkreise mit extrem niedrigem Strom
Die MAX1615x übergeordneten Schaltkreise mit extrem niedrigem Strom von Maxim Integrated überwachen Einzelsystem-Versorgungsspannungen und die Qualität der Code-Ausführungen eines Mikroprozessors oder Mikrocontrollers. Die Maxim MAX1615x Schaltkreise befinden sich in Applikationen, wie z. B. Tablets, batteriebetriebene Geräte, Gesundheitsmonitore und Messgeräte. Eine Watchdog-Timer-Schaltung überwacht die Aktivitäten des Mikroprozessors oder Mikrocontrollers. Die Bauteile überwachen die VCC-Spannung von 1,5 V bis 5 V in 100-mV-Schritten und sorgen für ein Reset, wenn die VCC-Spannung unter den Reset-Schwellenwert fällt.Merkmale
- Versorgungsstrom von 400 nA (typisch)
- Betriebsversorgungsbereich: 1,2 V bis 5,5 V
- 1,5 V bis 5 V Eingangsschwellenwertbereich in 100-mV-Schritten
- Watchdog-Funktion erkennt eine Fehlercode-Ausführung
- Open-Drain-Reset- und Watchdog-Ausgänge
- Watchdog-Timer-Freigabeeingang
- 6-Bump-Wafer-Level-Gehäuse
- 6-Pin-SOT23-Transistorgehäuse (Small Outline Transistor, SOT)
- Betriebstemperaturbereich: -40 °C bis +125 °C
Applikationen
- Tragbare/batteriebetriebene Geräte
- Tablets/e-Readers/mobile Geräte
- Blutzuckermessgeräte/Patientenüberwachung
- Messgeräte
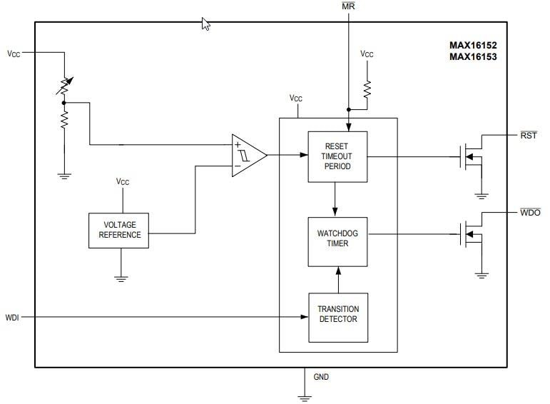
Blockdiagramm
Applikations-Schaltung
Additional Resources
Veröffentlichungsdatum: 2019-06-04
| Aktualisiert: 2023-04-17
