Analog Devices / Maxim Integrated MAX16545B/MAX16545C Leistungsschalterschutz-IC
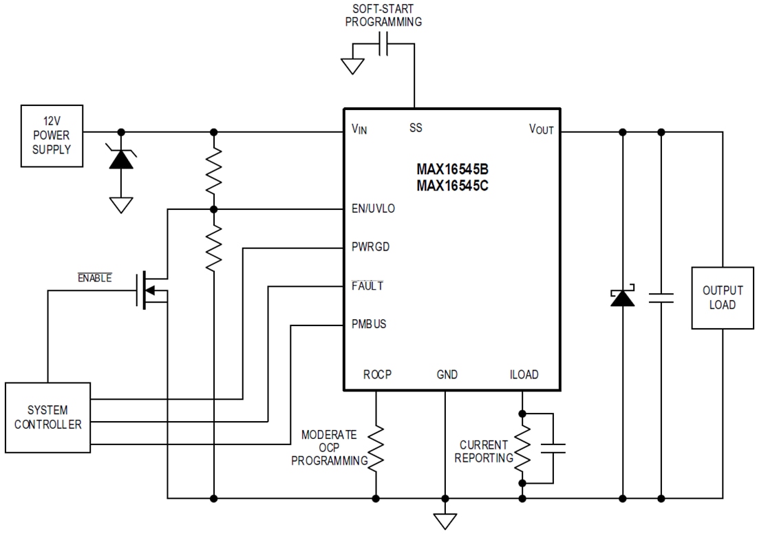
Der Maxim MAX16545B/MAX16545C Leistungsschalterschutz-IC verfügt über einen integrierten MOSFET mit niedrigem Widerstand und eine verlustfreie Strommessschaltung, die mit einer SMBus/PMBus™-Steuer- und Meldefunktion ausgestattet ist. Der IC ist als optimale Lösung für die Verteilung, Steuerung, Überwachung und den Schutz der 12-V-Stromversorgung des Systems ausgelegt. Ein interner LDO bietet die Vorspannungsversorgung für den Schutz-IC. Wenn kein Fehler erkannt wird, leitet der MAX16545B/MAX16545C die Inbetriebnahme ein. Das Bauteil wurde entwickelt, um eine gesteuerte monotone Inbetriebnahme zu bieten. Zur Begrenzung des Einschaltstroms während der Inbetriebnahme ist eine programmierbare Soft-Start-Rampe und -verzögerung implementiert. Der MAX16545B ist für einen 16-A-Startup-OCP und der MAX16545C für einen 24-A-Startup-OCP eingestellt.Der IC überwacht den Strom und die Spannung der 12-V-Stromschiene des Systems und bieten mehrere Schutzstufen mit schneller Abschaltung, wenn ein Fehler erkannt wird. Es werden drei Methoden für den Überstromschutz bereitgestellt. Die programmierbare mittlere OCP-Stufe ermöglicht Stoßströme während eines begrenzten Zeitraums. Die vom Benutzer wählbare schwere OCP-Stufe bietet eine schnelle Trennung, wenn ein Strom erkannt wird, der den schweren OCP-Schwellenwert übersteigt. Eine zusätzliche feste und hoher OCP-Abschaltstufe bietet eine sofortige Trennung für einen zusätzlichen Schutz des Bauteils.
Die verlustfreie Strommessung bietet eine Strommessung mit hoher Genauigkeit für Überlast und Temperatur. Diese Funktion verbessert die Energieeffizienz des gesamten Systems und reduziert die Dissipation. Ein Signal, das proportional zum Laststrom ist, wird über einen analogen Ausgang gemeldet. Darüber hinaus werden umfassende Meldefunktionen über den SMBus/PMBus bereitgestellt. Die Ausgangsspannung wird jederzeit überwacht. Wenn die Ausgangsspannung zu irgendeinem Zeitpunkt unter den programmierbaren Schwellenwert der Ausgangsunterspannungssperre fällt, wird das PWRGD-Signal niedrig aktiviert. Wenn die Eingangsspannung zu irgendeinem Zeitpunkt unter den programmierbaren Schwellenwert der Eingangsunterspannungssperre fällt, wird das PWRGD-Signal niedrig aktiviert. Der MAX16545B/MAX16545C kann für einen Eingangsüberspannungsschutz über den PMBus programmiert werden. Der Eingangsüberspannungsschutz ist standardmäßig deaktiviert. Wenn die Eingangsspannung über den PMBus aktiviert ist, werden bei einer Überschreitung des programmierten Überspannungsschwellwerts die MOSFETs gesperrt und eine Fehleranzeige wird ausgelöst.
Merkmale
- Hohe Dichte (6,5 mm x 4,5 mm für 60 A): weniger als 25 % der Boardfläche herkömmlicher Lösungen
- Monolithische Integration von Leistung, Steuerung und Überwachung (integrierter Leistungs-MOSFET mit einem Gesamtwiderstand von 0,95 mΩ in einem 12-V-Leistungspfad (RDSON), einschließlich Gehäuse)
- Integrierte, verlustfreie und präzise Strommessung
- Integrierter LDO bietet eine VDD-Versorgung (1,8 V Vorspannungsversorgung)
- Ermöglicht ein fortschrittliches System-Leistungsmanagment
- PMBus-/SMBus-Telemetrie mit umfassender Zustandsüberwachung und -meldung
- Laststromanzeige-Pin (ILOAD) bietet eine analoge Ausgangsstrommeldung mit hoher Genauigkeit
- Programmierbarer Soft-Start für Einschaltstrombegrenzung
- Erhöht die Zuverlässigkeit der Stromversorgung mit IC-Selbstschutzfunktionen
- Sehr schnelle Fehlererkennung und Isolierung
- VIN-zu-VOUT-Kurzschluss-Sicherung während der Inbetriebnahme
- Übertemperaturschutz
- Drei Stufen von Überstromschutz
- Programmierbarer mittlerer OCP
- Programmierbarer schwerer OCP bietet eine Isolierung von <5 μs
- Ausfallsicherer sicherer OCP bietet eine Isolierung von <250 ns
Applikationen
- Server, Netzwerk, Speicher, Kommunikationsausrüstung und AC/DC-Netzteile
- Integrierter Schutz-IC auf 12 V: Leistungsschalter, Hot-Swap und Einschaltstrom-Steuerung
Grundlegende Applikations-Schaltung
