Analog Devices / Maxim Integrated MAX16550B Integrierter Schutz-IC
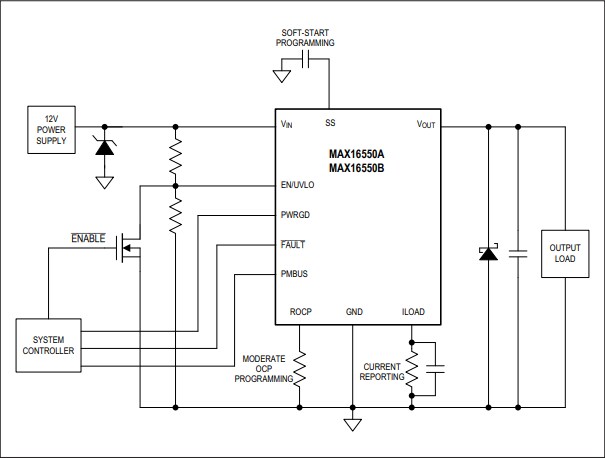
Der Analog Devices Inc. MAX16550B integrierte Schutz-IC verfügt über einen integrierten MOSFET mit niedrigem Widerstand und eine verlustfreie Strommessschaltung, die mit einer SMBus/PMBus™-Steuer- und Meldefunktion ausgestattet ist. Der ADI IC bietet eine optimale Lösung für die Verteilung, Steuerung, Überwachung und den Schutz der 12-V-Stromversorgung eines Systems. Ein interner LDO bietet die Versorgungsspannung für den Schutz-IC. Der IC ist für eine geregelte, monotonische Inbetriebnahme ausgelegt und löst die Inbetriebnahme aus, wenn kein Fehler erkannt wird. Zur Begrenzung des Einschaltstroms während der Inbetriebnahme ist eine programmierbare Soft-Start-Rampe und -verzögerung implementiert.Merkmale
- Zwei Optionen:
- MAX16550A 30-A-Schutz mit 8-A-Inbetriebnahme
- MAX16550B 30-A-Schutz mit 16-A-Inbetriebnahme
- Hohe Dichte (4 mm x 4,5 mm für 30 A), weniger als 25 % der Boardfläche herkömmlicher Lösungen
- Monolithische Integration von Leistung, Steuerung und Überwachung
- Integrierter Leistungs-MOSFET mit einem Gesamtwiderstand von 1,9 mΩ in einem 12-V-Leistungspfad (RDS(ON), einschließlich Gehäuse)
- Integrierte, verlustfreie und präzise Strommessung
- Integrierter LDO bietet eine VDD-Versorgung (1,8 V Vorspannungsversorgung)
- Ermöglicht ein fortschrittliches Leistungsmanagement des Systems – PMBus-/SMBus-Telemetrie mit umfassender Zustandsüberwachung und -meldung
- Laststromanzeige-Pin (ILOAD) bietet eine analoge Ausgangsstrommeldung mit hoher Genauigkeit
- Programmierbarer Soft-Start für Einschaltstrombegrenzung
- Erhöht die Zuverlässigkeit der Stromversorgung mit IC-Selbstschutzfunktionen
- Sehr schnelle Fehlererkennung und Isolierung
- VIN-zu-VOUT-Kurzschluss-Sicherung während der Inbetriebnahme
- Übertemperaturschutz
- Drei Stufen von Überstromschutz
- Programmierbarer mittlerer OCP
- Programmierbarer schwerer OCP bietet eine Isolierung von < 5 μs
- Ausfallsicherer sicherer OCP bietet eine Isolierung von < 250 ns
Applikationen
- Integrierter Schutz-IC auf 12 V
- Leistungsschalter/E-Fuse, Hot-Swap
Blockdiagramm
Veröffentlichungsdatum: 2021-05-04
| Aktualisiert: 2023-04-13
