Maxim MAX16832A/MAX16832C Konstantstrom-Abwärtstreiber für LEDs mit hoher Helligkeit

Maxim MAX16832A/MAX16832C Konstantstrom-Abwärtstreiber
für LEDs mit hoher Helligkeit

Die Maxim MAX16832A/MAX16832C Konstantstrom-Abwärtstreiber für LEDs mit hoher Helligkeit bieten eine kostengünstige Designlösung für die Innen- und Außenbeleuchtung von Fahrzeugen, Architektur und Umgebungsbeleuchtung sowie in LED-Lampen und anderen LED-Beleuchtungsanwendungen. Die MAX16832A/MAX16832C werden in einem Eingangsspannungsbereich von +6,5V bis +65V betrieben und können einen Ausgangsstrom von bis zu 700mA bieten. Sie können bei Temperaturen bis zu +125°C oder bis 1A bei einer Temperatur von bis zu +105°C betrieben werden. Ein High-Side-Strommessungsresistor passt den Ausgangsstrom an und ein dedizierter Pulsbreitenmodulations-Eingang (PWM) ermöglicht Impuls-LED-Dimmungen über einen weiten Helligkeitsbereich. Diese Komponenten eignen sich hervorragend für Anwendungen bei denen ein breiter Eingangsspannungsbereich erforderlich ist. Die High-Side-Strommessung und eine eingebaute Stromeinstellungsschaltung reduzieren die Anzahl externer Komponenten während gleichzeitig ein durchschnittlicher Ausgangsstrom mit einer ±3% bereitgestellt wird.

Merkmale
  • Kostengünstige Lösung für eine Vielzahl von LED-Beleuchtungsanwendungen
    • 6,5V bis 65V Eingangsspannungsbereich
    • Bis zu 1A Ausgangsstrom
    • ±3% LED-Stromgenauigkeit
    • Auswählbare Dimming-Optionen: Linear oder PWM
  • Reduzierte Anzahl Komponenten führt zu Kosten- und Platzeinsparungen
    • On-Board 65V, 0,45Ω Leistungs-MOSFET
    • Widerstandsprogrammierbarer LED-Konstantstrom
    • Integrierte High-Side-Strommessung mit 200mV Strommessreferenz
    • Hysteresesteuerung: Bis zu 2MHz Schaltfrequenz
  • Schutzfunktionen und breiter Temperaturbereich verbessern die Zuverlässigkeit der Beleuchtungskörper
    • Thermischer Foldback-Schutz dimmt die LEDs zur Reduzierung der Überhitzung
    • Überhitzungsschutz
    • Erhältlich in 8-Pin thermisch verbesserten SO-Gehäusen
    • Betriebstemperaturbereich: -40°C bis +125°C
Anwendungsbereiche
  • Architektur-, Industrie- und Umgebungsbeleuchtung
  • Rückfahr-, Nebelscheinwerfer und Tagfahrlicht für die Automobilindustrie
  • Head-up-Displays
  • Anzeige- und Notbeleuchtungen
  • MR16 und MR111 LED-Leuchten

MAX16832CEVKIT Test-Kit

Das Maxim MAX16832CEVKIT Test-Kit demonstriert das MAX16832C hysteretische Strommodus-LED-Treiber-IC mit hoher Helligkeit. Das MAX16832C-Kit ist als Abwärtstopologie mit einer Konstantstrom-LED-Treiberschaltung mit hoher Helligkeit (HB-LED) für externe HB-LEDs konfiguriert. Das MAX16832CEVKIT arbeitet mit einer DC-Versorgungsspannung von 6,5V bis 65V und ist für die Bereitstellung von 666mA Strom auf nutzerunterstützte HB-LEDs ausgelegt. Die Ausgangsspannung für die HB-LED-Kette kann bis auf 64V steigen und ist von der Eingangsspannung des Kits abhängig. Das MAX16832CEVKIT kann für einen digitalen Pulsweitenmodulation-(PWM)-Dimmerbetrieb mit einem digitalen PWM-Eingangssignal konfiguriert werden. Die Testkit-Schaltung verfügt über eine thermische Foldback- und Temperatur-Simulationsschaltungs-Funktion. Das MAX16832CEVKIT wird vollständig montiert und als getestete Leiterplatte zur Aufbaumontage geliefert. Zusätzlich wurde das Leiterplatten-Layout für eine optimale Wärmeableitung maximiert. Das MAX16832CEVKIT kann nach Auswechseln des ICs auch einen MAX16832A bewerten.

Merkmale
  • 6,5V bis 65V breiter Eingangsspannungsbereich
  • 666mA HB-LED-Strom
  • Digitale PWM-Dimmersteuerung
  • Analoge Dimmersteuerung
  • Thermische Foldback-Funktion und Temperatursimulationsschaltung
  • Demonstriert ein thermisch optimiertes Leiterplatten-Layout
  • Bewertet MAX16832A (auswechseln des ICs erforderlich)
  • Bleifrei und RoHS-konform
  • Vollständig montiert und getestet
Anwendungsbereiche
  • Architektur-, Industrie- und Umgebungsbeleuchtung
  • Rückfahr-, Nebelscheinwerfer und Tagfahrlicht für die Automobilindustrie
  • Head-up-Displays
  • Anzeige- und Notbeleuchtungen
  • MR16 und MR111 LED-Leuchten

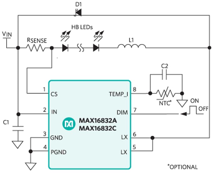
Anwendungsspezifischer Schaltkreis
Anwendungsspezifischer Schaltkreis
eNews
  • Maxim Power
Veröffentlichungsdatum: 2015-11-11 | Aktualisiert: 2023-04-12