Analog Devices / Maxim Integrated MAX17262X Evaluierungskit

Das Maxim Integrated MAX17262X Evaluierungskit ist eine vollständig bestückte und getestete PCB zur Oberflächenmontage, welche den eigenständigen hostseitigen ModelGauge™ m5-Ladezustandsanzeige-IC evaluiert. Diese Evaluierungskit enhält die Maxim DS91230+ USB-Schnittstelle, das IC-Evaluierungsboard und ein RJ-11-Verbindungskabel.Das MAX17262X Kit benötigt Windows ® 7 oder ein neueres Betriebssystem zur Verwendung mit der grafischen Benutzeroberfläche-Software (GUI). Dieses Evaluierungskit verfügt über ein Thermistor-Messnetzwerk, bewährtes PCB-Layout und ist vollständig bestückt und getestet verfügbar.

Merkmale

  • ModelGauge-m5-Algorithmus
  • Überwacht von Einzellen-Akkus
  • Eingangsspannungsbereich des Akkus von +2,3 V bis +4,9 V
  • Thermistor-Messnetzwerk
  • Windows 7 oder eine neuere kompatible Software
  • Bewährtes PCB-Layout
  • Vollständig bestückt und getestet
  • Erforderliche Ausrüstung:
    • MAX17262X EV-Kit
    • Lithium-Akku mit der gewünschten Konfiguration
    • Ladegerät oder Netzteil
    • Lastschaltung
    • DS91230+ USB-Adapter
    • RJ-11 Modularkabel mit umgekehrter Polarität und 6 Positionen
    • PC mit Windows 7- oder ein neueres Windows-Betriebssystem und USB-Anschluss

Erforderliche Ausrüstung

  • MAX17262XEVKIT evaluation kit
  • A lithium battery pack of the desired configuration
  • Battery charger or power supply
  • Load circuit
  • DS91230+ USB adapter
  • RJ-11 6pos reverse modular cord
  • PC with Windows 7 or newer Windows operating system and USB port

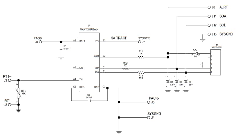
MAX17262X Schaltplan

Schaltplan - Analog Devices / Maxim Integrated MAX17262X Evaluierungskit

MAX17262X Board-Verbindungen

Analog Devices / Maxim Integrated MAX17262X Evaluierungskit
Veröffentlichungsdatum: 2018-08-20 | Aktualisiert: 2023-04-25