Analog Devices Inc. MAX17526 6A-Strombegrenzer
Maxim MAX17526 6A-Strombegrenzer sind einstellbare Leistungsbegrenzer, die neben sehr vielen Schutzfunktionen eine einzigartige Funktion zur Begrenzung der Leistung, die von Versorgungen bezogen oder zu Lasten geliefert wird, bieten. Diese Schutzfunktionen umfassen einen einstellbaren Eingangs-Überspannungs- und Unterspannungsschutz, positiven und negativen Eingangsspannungsschutz, Rückstromschutz und Übertemperaturschutz. Das Bauteil verfügt über einen integrierten NFET mit niedrigem RON (30 mΩ, typisch) und einen integrierten Gate-Drive für einen optionalen externen NFET.The Analog Devices MAX17526x 6A Current Limiters are available in a 5mm x 5mm TQFN20 package with an exposed pad for enhanced thermal performance. The devices operate over a -40°C to +125°C extended temperature range.
Merkmale
- Robuster Schutz reduziert Stillstandszeiten des Systems
- Großer Eingangsversorgungsbereich: +5,5 V bis +60 V
- Wirkleistungsgrenze zum Schutz der Versorgung oder der Last
- Programmierbare Eingangsüberspannungs-Einstellung von bis zu 40 V
- Negative Eingangsfehlertoleranz (mit externem NFET)
- Rückstromschutz (mit externem NFET)
- Interner NFET mit niedrigem RON (30 mΩ typisch)
- Schnelles Starten und Wiederherstellung bei Spannungsabfall
- Dauerstrombegrenzung während des Einschaltens
- Strombegrenzung des thermischen Foldbacks
- Flexibles Design zur Maximierung der Wiederverwendung und Reduzierung der Neuqualifizierung
- Einstellbare UVLO- und OVLO-Schwellenwerte
- Programmierbare Strombegrenzung mit ±8,5 % Genauigkeit über die gesamte Bandbreite des Temperaturbereichs von 0,6 A bis 6,0 A.
- Programmierbare Überstromreaktion: Ununterbrochene, automatische Wiederhol- und Latch-Off-Modi
- Logikpegel- und Hochspannungs-Freigabe-Eingänge (EN und HVEN)
- Geschützter externer NFET-Gate-Drive
- Lösung mit kleinerem Footprint
- 20-Pin-TQFN-EP-Gehäuse von 5 mm x 5 mm
- Integrierter NFET für gängige Schutzanforderungen
Applikationen
- Industrielle Energieverteilungssysteme
- Steuerung und Automatisierung
- Bewegungssteuerungs-Antriebe
- HMI (Human Machine Interfaces)
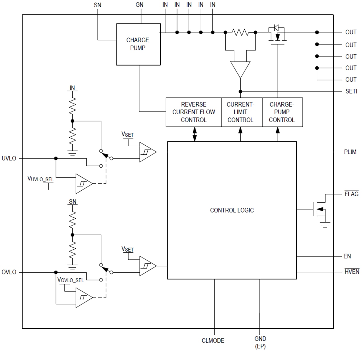
Funktionales Diagramm
Veröffentlichungsdatum: 2018-08-31
| Aktualisiert: 2025-10-24
