Analog Devices / Maxim Integrated MAX17630C5EVKIT Evaluierungskit
Das Maxim MAX17630C5EVKIT# Evaluierungskit entwickelt den MAX17630C synchronen Hochspannungs-DC/DC-Abwärtswandler mit hohem Wirkungsgrad. Das Kit bietet bei einer Eingangsversorgung von 6,5 V bis 36 V einen Ausgang von 5 V/1 A. Die Schaltfrequenz des MAX17630C5EVKIT# ist auf 400 kHz für einen optimalen Wirkungsgrad und eine optimale Bauelementgröße voreingestellt. Das Kit verfügt über eine einstellbare Eingangs-Unterspannungssperre, einen einstellbaren Soft-Start, ein Open-Drain-RESET-Signal und eine externe Taktsynchronisierung.Merkmale
- Eingangsspannung: 6,5 V bis 36 V
- Ausgangsspannung: 5 V
- Liefert einen Ausgangsstrom von bis zu 1 A
- Schaltfrequenz: 400 kHz
- Freigabe-/UVLO-Eingang, widerstandsprogrammierbarer UVLO-Schwellenwert
- Einstellbare Soft-Start-Zeit
- Open-Drain-RESET-Ausgang
- Überstrom- und Übertemperaturschutz
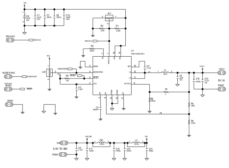
Kit-Schaltplan
View Results ( 3 ) Page
| Teilnummer | Datenblatt | Beschreibung |
|---|---|---|
| MAX17630AEVKIT# | ![]() |
IC-Entwicklungstools für Energieverwaltung Evkit for MAX17630A, 4.5V to 36V, 1A, Hi |
| MAX17630BEVKIT# | ![]() |
IC-Entwicklungstools für Energieverwaltung Evkit for MAX17630B, 4.5V to 36V, 1A, Hi |
| MAX17630C5EVKIT# | ![]() |
IC-Entwicklungstools für Energieverwaltung Evkit for MAX17630C, 4.5V to 36V, 1A, Hi |
Veröffentlichungsdatum: 2019-09-17
| Aktualisiert: 2023-04-22

