Analog Devices / Maxim Integrated MAX17632 Synchroner DC-DC-Abwärtswandler
Der Maxim Integrated MAX17632 synchrone DC-DC-Abwärtswandler ist ein hocheffizienter Hochspannungswandler mit integrierten MOSFETs. Der MAX17632 wird über einen Eingangsspannungsbereich von 4,5-36 V betrieben und liefert einen Strom von bis zu 2 A. Die MAX17632A und MAX17632B sind feste Teile mit einem Ausgang von 3,3 V und 5 V. Der MAX17632C verfügt über eine einstellbare Ausgangsspannung (0,9 V bis 90 % des VIN). Eine integrierte Kompensation für den Ausgangsspannungsbereich beseitigt die Notwendigkeit für externe Komponenten.Der MAX17632 verfügt über eine Spitzenstromregelungs-Architektur und kann für den Betrieb von Pulsweitenmodulations-(PWM)- oder Pulsfrequenzmodulations-(PFM)-Steuersystemen sowie im diskontinuierlichen Leitungsmodus (DCM) verwendet werden. Dies ermöglicht einen hohen Wirkungsgrad bei vollen und leichten Lastbedingungen und eine minimale Einschaltzeit, die höhere Schaltfrequenzen und eine kleinere Lösungsgröße ermöglicht. Die Rückkopplungs-Spannungsregelungsgenauigkeit über -40 °C bis +125 °C für den MAX17632A/MAX17632B/MAX17632C beträgt ±1,2 %. Das Bauteil ist in einem 16-Pin-TQFN-Gehäuse (3x3 mm) verfügbar.
Merkmale
- Reduziert die Verlustleistung
- Spitzenwirkungsgrad > 90 %
- PFM-/DCM-Modi ermöglichen einen erweiterten Wirkungsgrad bei niedriger Last
- Hilfs-Bootstrap-Versorgung (EXTVCC) für einen verbesserten Wirkungsgrad
- 2,8 μA Abschaltstrom
- Verringert die Anzahl der DC-DC-Regler, die auf Lager gehalten werden müssen
- Breiter Eingangsbereich von 4,5 V bis 42 V
- Ausgangsspannungsbereich einstellbar von 0,9 V bis 90 % VIN
- Liefert bis zu 2 A Übertemperaturbereich
- 400 kHz bis 2,2 MHz anpassbare Frequenz mit externer Takt-Synchronisation
- Erhältlich in einem 3 mm x 3 mm 16-Pin-TQFN-Gehäuse
- Verringert die Anzahl externer Komponenten und die Gesamtkosten
- Kein Synchronisationsbetrieb durch Schottky
- Integrierte Ausgleichskomponenten
- Voll-Keramikkondensatoren, kompaktes Layout
- Zuverlässiger Betrieb in widrigen Industrieumgebungen
- Hiccup-Modus-Überlastschutz
- Verstellbares und monotones Einschalten mit vorgespannter Ausgangsspannung
- Eingebaute Ausgangsspannungsüberwachung mit RESET
- Programmierbarer EN-/UVLO-Schwellenwert
- Übertemperaturschutz
- -40 °C bis +125 °C Betriebstemperaturbereich
Applikationen
- Industrielle Steuerungen und Netzteile
- Allzweck-Point-of-Load (POL)
- Verteilte Versorgungsregulierung
- Leistungsversorger für Basisstation
- Regulierung des Wandtransformators
- Hochspannungs-Einzelboard-Systeme
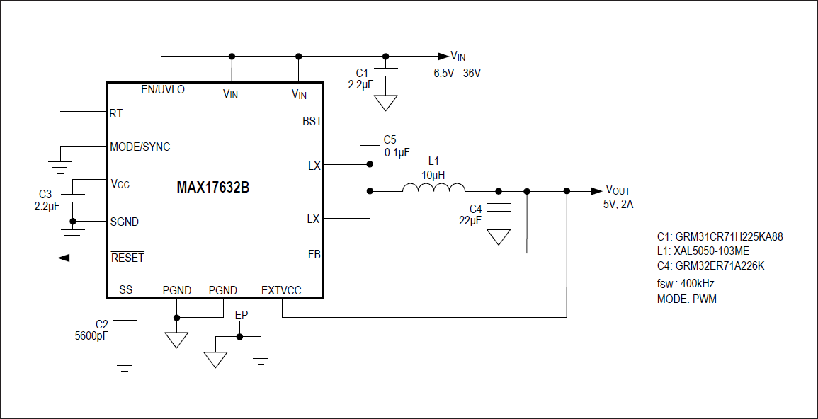
Blockdiagramm
Veröffentlichungsdatum: 2018-03-27
| Aktualisiert: 2023-04-11
