Analog Devices / Maxim Integrated MAX17643 DC/DC-Abwärtswandler

Der Analog Devices Inc. MAX17643 DC/DC-Abwärtswandler ist ein synchroner Himalaya-DC/DC-Abwärtswandler mit integrierten MOSFETs und hohem Wirkungsgrad, der über einen Eingangsspannungsbereich von 4,5 V bis 60 V betrieben wird. Der MAX17643 liefert bis zu 2 A und erzeugt Ausgangsspannungen von 0,9 V bis zu (0,9 x VIN)V. Die Rückkopplungsspannung (FB) liegt genau innerhalb von ±1,4 % über -40 °C bis +125 °C. Das Bauteil bietet eine integrierte Kompensation über den Ausgangsspannungsbereich, wodurch die Notwendigkeit für externe Komponenten entfällt.

Der MAX17643 DC/DC-Abwärtswandler von Analog Devices verfügt über eine Spitzenstrommodus-Steuerungsarchitektur und wird im erzwungenen Festfrequenz-PWM-Modus betrieben. Die Strombegrenzungseinstellungen des MAX17643 ermöglichen den Wandlern Laststromspitzen von bis zu 2 A zu liefern. Diese Funktionen ermöglichen dem MAX17643 gepulste Lastapplikationen, wie z. B. Kommunikationsmodule, mit minimalem Ausgangsspannungsabfall zu unterstützen.

Der ADI MAX17643 bietet eine niedrige Einschaltzeit und liefert hohe Schaltfrequenzen und die kleinere Lösungsgröße eines 12-Pin-TDFN-Gehäuses (3 mm x 3 mm).

Merkmale

  • Reduziert die Anzahl externer Komponenten und die Gesamtkosten
    • Kein synchroner Schottky-Betrieb
    • Interne Kompensation bei jeder Ausgangsspannung
    • Vollkeramikkondensatoren, kompaktes Layout
  • Verringert die Anzahl der zu lagernden DC/DC-Regler
    • Großer Eingang von 4,5 V bis 60 V
    • Einstellbarer Ausgang von 0,9 V bis (0,9 × VIN)
    • Spitzenlaststrom: bis zu 2 A
    • Einstellbare Schaltfrequenz mit externer Synchronisierung: 400 kHz bis 2,2 MHz
  • Reduziert die Verlustleistung
    • Spitzenwirkungsgrad: 91,6 %
    • Zusätzlicher Bootstrap-LDO für einen verbesserten Wirkungsgrad
    • Abschaltstrom: 4,65 µA
  • Zuverlässiger Betrieb in widrigen Industrieumgebungen
    • Hiccup-Modus-Überlastschutz
    • Einstellbarer Soft-Start
    • Integrierte Ausgangsspannungsüberwachung mit RESET
    • Programmierbarer EN-/UVLO-Schwellenwert
    • Monotones Einschalten in vorgespannte Lasten
    • Übertemperaturschutz
    • Großer Umgebungsbetriebstemperaturbereich von -40 °C bis +125 °C/Sperrschichttemperaturbereich von -40 °C bis +150 °C
    • Konform mit CISPR22 (EN55022) Klasse B, leitungsgebundene und abgestrahlte Störungen

Applikationen

  • Netzteile für Industriesteuerung
  • Universal-Punktlast
  • Verteilte Versorgungsregelung
  • Netzteile für Basisstation
  • Regelung des Wandtransformators
  • Hochspannungs-Einzelboardsysteme
  • Gepulste Lastapplikationen
  • Kommunikationsmodule

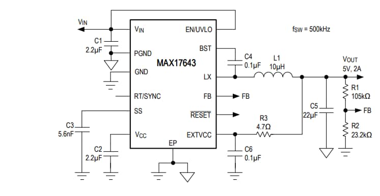
Typische Applikations-Schaltung

Applikations-Schaltungsdiagramm - Analog Devices / Maxim Integrated MAX17643 DC/DC-Abwärtswandler
Veröffentlichungsdatum: 2021-02-22 | Aktualisiert: 2023-04-14