Analog Devices / Maxim Integrated MAX17682EVKIT Evaluierungskit
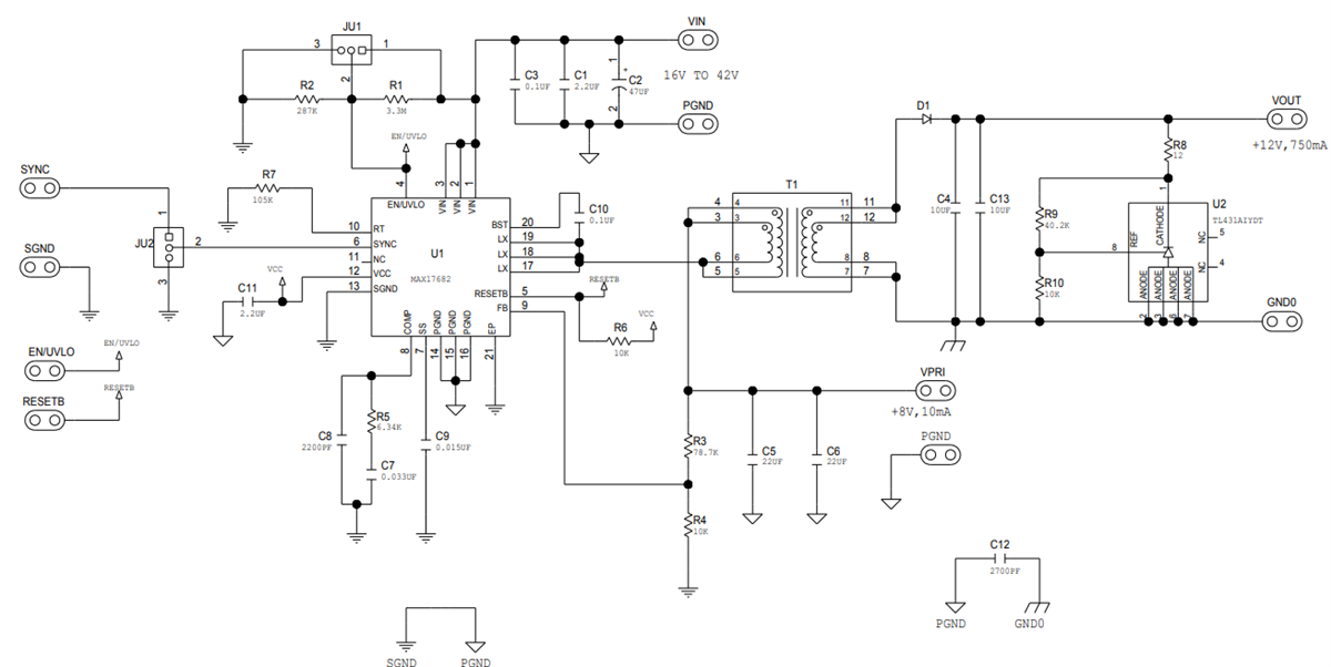
Das MAX17682EVKIT Evaluierungskit von Maxim ist eine komplett montierte und getestete Leiterplatte, die die Leistung des MAX17682 demonstriert. Der MAX17682 ist ein hocheffizienter isolierter DC/DC-Abwärtswandler. Dieses Evaluierungskit arbeitet über einen breiten Eingangsspannungsbereich von 16 V bis 42 V und verwendet eine primärseitige Rückkopplung zur Regelung der Ausgangsspannung. Das Evaluierungskit hat einen isolierten Ausgang, programmiert auf +12 V bei 750 mA, mit 10 % Ausgangsspannungsregelung.Merkmale
- 16 V bis 42 V Eingangsspannungsbereich
- 12 V, 750 mA Dauerstrom
- EN/UVLO-Eingang
- 200 kHz Schaltfrequenz
- 91% Spitzenleistung
- Überstromschutz
- Kein Optokoppler
- Liefert eine Ausgangsleistung bis 10 W
- Übertemperaturschutz
- Bewährtes PCB-Layout
Lieferumfang Kit
- Eine 15 V bis 60 V DC, 1 A Stromversorgung
- Eine ohmsche Last 750 mA Ableitkapazität
- Zwei Digitalmultimeter (DMM)
MAX17682EVKIT Schaltplan
Veröffentlichungsdatum: 2017-06-06
| Aktualisiert: 2023-04-11
