Analog Devices Inc. MAX20049 Dual-Abwärtswandler-ICs
Analog Devices MAX20049 Dual-Abwärtswandler-ICs haben zwei Low-Dropout-Regler (LDOs), die eine Einzelchip-Lösung für Automotive-Kameras bieten. Diese ICs verfügen über einen Eigenschutz und ein robustes Design mit Überspannungs- und Unterspannungsüberwachung, Überspannungsschutz, thermischer Abschaltung und Kurzschluss-Sicherung. Der Hochfrequenzbetrieb ermöglicht ein Keramikkondensator-Design und kleine externe Komponenten, während die On-Chip-Schalter mit niedrigem Widerstand einen hohen Wirkungsgrad bei gleichzeitiger Reduzierung der kritischen Induktivitäten gewährleisten. Die MAX20049 Dual-Abwärtswandler-ICs von Analog Devices eignen sich hervorragend für Kameramodule und Punktlast-Applikationen.Merkmale
- Kleine Lösungsgröße
- Seitenbenetzbares 16-Pin-TQFN-Gehäuse (3 mm x 3 mm) mit einem freiliegenden Pad
- Niedrige Einschaltzeit-Architektur
- Feste Ausgangsspannungsoptionen
- EMI-Lösungen
- Optionale Frequenzspreizungsmodulation
- Pinbelegung
- Selbstgeschützt und robust
- Überspannungs- und Unterspannungsüberwachung
- Überspannungsschutz
- Übertemperaturschutz
- Kurzschlussschutz
Applikationen
- Kameramodule: Surround, hinten und vorne
- Punktlast
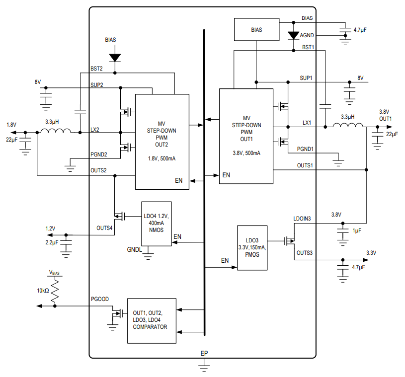
Typische Applikationsschaltungen
Veröffentlichungsdatum: 2020-10-28
| Aktualisiert: 2024-07-17
