Analog Devices / Maxim Integrated MAX20059 Synchroner DC/DC-Abwärtswandler
Der Maxim Integrated MAX20059 synchrone DC/DC-Abwärtswandler ist ein IC mit hohem Wirkungsgrad und integrierten MOSFETs, die über einen Eingangsspannungsbereich von 4,5 V bis 72 V betrieben werden. Dieser DC/DC-Wandler liefert einen Strom von bis zu 1 A, eine programmierbare Ausgangsspannung von 0,8 V bis 90 % VIN, eine Feedback-Spannungsregelungsgenauigkeit von ±1,5 % über einen Temperaturbereich von -40 °C bis 125 °C. Der MAX20059 Wandler verfügt über eine Spitzenstrommodus-Regelungsarchitektur und kann in Pulsbreitenmodulations(PWM)- oder Pulsfrequenzmodulations(PFM)-Steuersystemen betrieben werden. Dieser DC/DC-Wandler eignet sich für 48-V-Systeme und Mildhybrid-Applikationen.Merkmale
- Synchrone DC/DC-Wandler mit integrierten MOSFETs:
- Eingangsspannungsbereich: 4,5 V bis 72 V
- Interne Kompensation
- Flexibilität:
- Einstellbarer Ausgang von 0,8 V bis 90 % VIN
- Einstellbare Frequenz mit externer Taktsynchronisation von 200 kHz bis 2.200 kHz
- Programmierbare Spitzenstrombegrenzung von 1,14 A oder 1,6 A
- RESET-Ausgang und EN-Eingang (26 V max.) vereinfachen die Leistungssequenzierung
- Schutzfunktionen und Betriebsbereich ideal für Fahrzeuganwendungen:
- Programmierbarer EN-/UVLO-Schwellenwert
- Einstellbarer Soft-Start und vorgespanntes Einschalten
- Thermische Abschaltung
- Automotive-Temperaturbereich: -40 °C bis 125 °C
- AEC-Q100-qualifiziert
- In einem 12-Pin-TDFN-Gehäuse von 3 mm x 3 mm mit freiliegendem Pad für die Wärmeableitung verfügbar
Applikationen
- Fahrzeuganwendungen
- 48-V-Systeme
- Mildhybrid-Applikationen
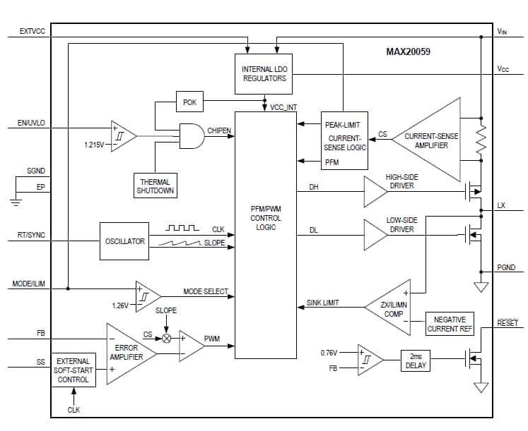
Blockdiagramm
Typische Applikations-Schaltung
Veröffentlichungsdatum: 2019-08-02
| Aktualisiert: 2023-04-17
