Analog Devices / Maxim Integrated MAX20075/MAX20076/MAX25276 Mini-Abwärtswandler
Maxim Integrated MAX20075/MAX20076/MAX25276 Mini-Abwärtswandler sind mit integrierten High-Side- und Low-Side-Schaltern ausgestattet und für eine Leistung von bis zu 1,2 A ausgelegt. Die Bauteile bieten eine genaue Ausgangsspannung von ±2 % innerhalb des normalen Betriebseingangsbereichs von 6 V bis 18 V. Der Wandler ermöglicht große Eingangs-zu-Ausgangs-Umwandlungsverhältnisse mit einer Mindest-Anlaufzeit von 20 ns.Merkmale
- Synchroner DC/DC-Wandler mit integrierten FETs
- MAX20075 = 0,6 A IOUT
- Dieses Bauteil wird nur für den FPWM-Betrieb empfohlen
- Kleine On-Time-Lösungsgröße von mindestens 20 ns ermöglicht Platzeinsparungen
- Frequenz: 2,1 MHz
- Programmierbarer Ausgang von 1 V bis 10 V oder Optionen mit festem Ausgang von 3,3 V und 5,0 V verfügbar
- Fester interner Soft-Start von 2,5 ms
- Feste Ausgangsspannung mit ±2 % Ausgangsgenauigkeit (5 V/3,3 V) oder extern einstellbarer Widerstand (1 V bis 10 V) mit einer FB-Genauigkeit von ±1,5 %
- Innovative Strommodus-Steuerungsarchitektur reduziert den Boardplatz und die BOM insgesamt
- PGOOD-Ausgang und Hochspannungs-EN-Eingang vereinfachen die Stromsequenzierung
- Schutzfunktionen und der Betriebsbereich eignen sich hervorragend für Fahrzeuganwendungen
- Betriebs-VIN-Bereich: 3,5 V bis 36 V
- Integrierter Lastabwurfschutz: 40 V
- 99 % Tastverhältnisbetrieb mit geringem Dropout
- Automotive-Temperaturbereich: -40 °C bis +125 °C
- AEC-Q100-qualifiziert
Applikationen
- Fahrzeuganwendungen
- Industrie
- Hochspannungs-DC/DC-Wandler
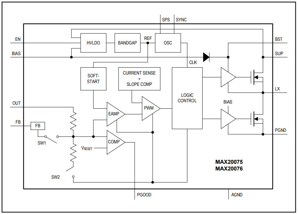
Blockdiagramm
Veröffentlichungsdatum: 2019-12-19
| Aktualisiert: 2023-05-08
