Analog Devices Inc. MAX20098 Automotive-Abwärtsregler-ICs

Analog Devices Inc. MAX20098 Automotive-Abwärtsregler-ICs sind synchrone Abwärtsregler-ICs von 2,2 MHz mit einem IQ von 3,5 µA. Sie arbeiten mit einer Eingangsspannungsversorgung von 3,5 V bis 42 V und können unter Dropout-Bedingungen bei einem Tastverhältnis von 99 % (typisch) betrieben werden. Die ICs sind für Applikationen mit mittleren bis hohen Leistungsanforderungen ausgelegt, die in einem großen Eingangsspannungsbereich betrieben werden, wie z. B. während Automotive-Kaltstart- oder Motor-Stopp-Start-Bedingungen.

Merkmale

  • Erfüllt die strengen OEM-Modul-Stromverbrauchs- und Leistungsspezifikationen
    • Ruhestrom von 3,5 µA im Skip-Modus bei VOUT = 3,3 V
    • Ausgangsspannungsgenauigkeit von ±1 %: 5,0 V/3,3 V fest oder zwischen 1 V und 10 V einstellbar
  • Ermöglicht Kaltstart-Designs mit einem großen Eingangsversorgungsbereich von 3,5 V bis 42 V
  • EMI-Reduktionsfunktionen reduzieren Störungen mit empfindlichen Funkbändern, ohne den großen Eingangsspannungsbereich zu beeinträchtigen
    • Die minimale Einschaltzeit von 50 ns (typisch) ermöglicht einen unterbrechungsfreien Betrieb für den 3,3-V-Ausgang von Autobatterien bei 2,2 MHz
    • Frequenzspreizungsoption
    • Eingang für Frequenzsynchronisierung
    • Widerstands-programmierbare Frequenz zwischen 220 kHz und 2,2 MHz
  • Integration und thermisch verbesserte Gehäuse sparen Boardplatz und Kosten
    • 2-MHz-Abwärtsregler
    • Strommodus-Controller mit erzwungenen Dauer- und Skip-Modi
    • Seitenbenetzbares (SW) 16-Pin-TQFN-EP-Gehäuse
    • Referenzdesign von 20 A verfügbar
  • Schutzfunktionen verbessern die Zuverlässigkeit des Systems
    • Versorgungs-Unterspannungssperre
    • Übertemperaturschutz und Kurzschluss-Sicherung
    • Ausgangs-Überspannungs- und Unterspannungsüberwachung
    • -40 °C bis +125 °C Klasse 1 Automotive-Temperaturbereich

Applikationen

  • Unterhaltende Informationssysteme
  • USB-Hubs
  • Universal-Punktlast (POL)

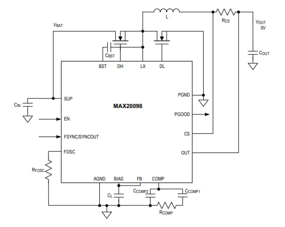
Typische Applikations-Schaltung

Analog Devices Inc. MAX20098 Automotive-Abwärtsregler-ICs
Veröffentlichungsdatum: 2020-01-14 | Aktualisiert: 2024-04-16