Analog Devices Inc. MAX20430 Mini-PMICs mit vier Ausgängen
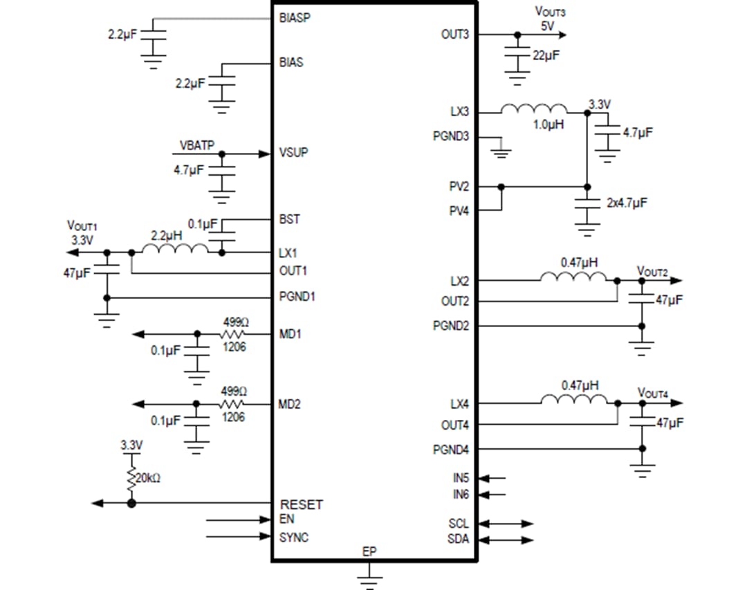
Der Analog Devices Inc. MAX20430 Mini-Leistungsmanagement-IC (PMIC) mit vier Ausgängen ist ein DC/DC-Wandler mit hohem Wirkungsgrad und einem Watchdog mit Fenster, der für Fahrzeuganwendungen optimiert ist. Der erste Ausgang (OUT1) fungiert als synchroner Abwärtswandler, der die Fahrzeugbatteriespannung in 3,3 V bei bis zu 2,5 A umwandelt. Der dritte Ausgang (OUT3) steigert OUT1 bis 5,0 V bei bis zu 500 mA, während der zweite und vierte Ausgang (OUT2 und OUT4) als synchrone Niederspannungs-Abwärtswandler fungieren, die von OUT1 betrieben werden und einen Ausgangsspannungsbereich von 0,8 V bis 3,9875 V bei bis 3 A bieten. Alle Ausgänge erreichen einen Ausgangsfehler von ±1,5 % über Last/Leitung und Temperaturbereich.Das Bauteil verfügt über einen Festfrequenz-Pulsweitenmodulationsmodus (PWM) von 2,1 MHz für alle DC/DC-Ausgänge, der eine bessere Rauschimmunität und ein besseres Lasteinschwingverhalten bietet. Der Frequenzbetrieb von 2,1 MHz ermöglicht die Verwendung von Vollkeramikkondensatoren und reduziert die Anzahl externer Komponenten. Die programmierbare Frequenzspreizungsmodulation reduziert abgestrahlte elektromagnetische Emissionen. Integrierte Schalter mit niedrigem RDS(ON) verbessern den Wirkungsgrad bei hohen Lasten und vereinfachen das Layout in Bezug auf diskrete Lösungen.
Das Bauteil wird mit werksseitig voreingestellten Ausgangsspannungen angeboten. Weitere Funktionen umfassen Soft-Start, Überstrom- und Übertemperaturschutz.
Merkmale
- Mehrere Funktionen für eine geringe Größe
- Synchroner Hochspannungs-Abwärtswandler bis zu 2,5 A
- 3,5 V bis 40,0 V Eingangsspannungsbereich
- 3,3 V Ausgangsspannung
- 5 V synchroner 500 mA Aufwärtswandler
- Synchrone Dual-Abwärtswandler von bis zu 3 A
- 8 V bis 3,9875 V in 12,5-mV-Schritten
- Flexibler Leistungssequenzer für OUT2, OUT3 und OUT4
- Programmierbare Anfrage/Antwort oder Watchdog mit Fenster
- Zwei frei programmierbare UV-/OV-Spannungswächter
- I2C-Schnellmodus und kompatible Schnittstelle mit Paketfehlerprüfungsoption (PEC)
- Interner 1-MHz-Betrieb mit Frequenzspreizungsoption
- RESET-Ausgang
- Strommodus, erzwungener PWM-Betrieb
- Hohe Genauigkeit für ASIL-Applikationen (Automotive Safety Integrity Level)
- ±1,5 % Ausgangsspannungsgenauigkeit
- OV-/UV-Überwachung: ±1 %
- Diagnosefunktionen und redundante Schaltungen
- ASIL-C-konform
- Redundante Referenz
- BIST-Diagnostik
- Ausfallsicher auf offenen Pins
- Kurzschluss-Pin-Erkennung auf RESET
- Erkennung der Montage-ID-Position
- Robust für die Automotive-Umgebung
- Übertemperaturschutz und Kurzschluss-Sicherung
- -40 °C bis +125 °C, Klasse 1 Automotive-Temperaturbereich
- Seitenbenetzbares TQFN24-Gehäuse von 5 mm x 5 mm
Applikationen
- Erweiterte Fahrerassistenzsysteme (FAS)
- ASIL Applikationen
Vereinfachtes Blockdiagramm
Typische Applikationsschaltung
