Analog Devices / Maxim Integrated MAX20743EVKIT Evaluierungskit
Das Maxim MAX20743EVKIT Evaluierungskit dient als Referenzplattform für die Evaluierung des MAX20743 Spannungsregler-ICs. Dieser integrierte Einzelchip-Schaltregler bietet eine äußerst kompakte, kostengünstige, schnelle, präzise und zuverlässige Stromversorgungslösung mit hohem Wirkungsgrad für aufkommende Applikationen mit niedrigen Ausgangsspannungen von bis zu 35 A. Das Evaluierungskit besteht aus einer vollständig bestückten und getesteten PCB-Implementierung des MAX20743. Für Flexibilität und Benutzerfreundlichkeit sind Steckbrücken-Pins, Testpunkte und Ein-/Ausgangs-Steckverbinder in einer großen Auswahl von Applikationen enthalten. Das Evaluierungsboard ist mit einem „Edge-Strip“ ausgelegt, um bei der Evaluierung des Systems eine hohe di-/dt-Belastung zu ermöglichen. Die +VOUT-Verbindung befindet sich auf der Oberseite, während die Rückseite (oder -VOUT) auf der Unterseite liegt, welche direkt die Oberseitenstreifen spiegelt.Merkmale
- Hoher Wirkungsgrad und Leistungsdichte
- Geringe Anzahl Komponenten
- Kleine Lösungsgröße
- 509 mm2, einschließlich Induktivität und Ausgangskondensatoren
- Optimiertes Betriebsverhalten
- Reduzierter Zeitaufwand für Designs
- Schnittstellen zu PMBus™ Dongle und PowerTool™ GUI von Maxim
- Bewährtes PCB-Layout
- Vollständig bestückt und getestet
Lieferumfang Kit
- Stromversorgung von 4,5 V bis 16 V
- 0 A bis zu 35 A Last
- Oszilloskop, Sonden und Voltmeter
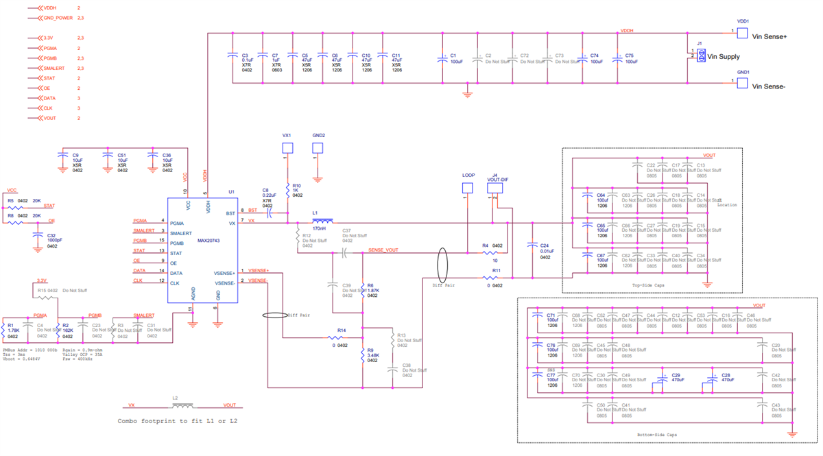
MAX20743EVKIT Schaltplan-Diagramm
Veröffentlichungsdatum: 2017-07-13
| Aktualisiert: 2023-04-17
