Analog Devices Inc. MAX22000 Industrie-Analog-I/O
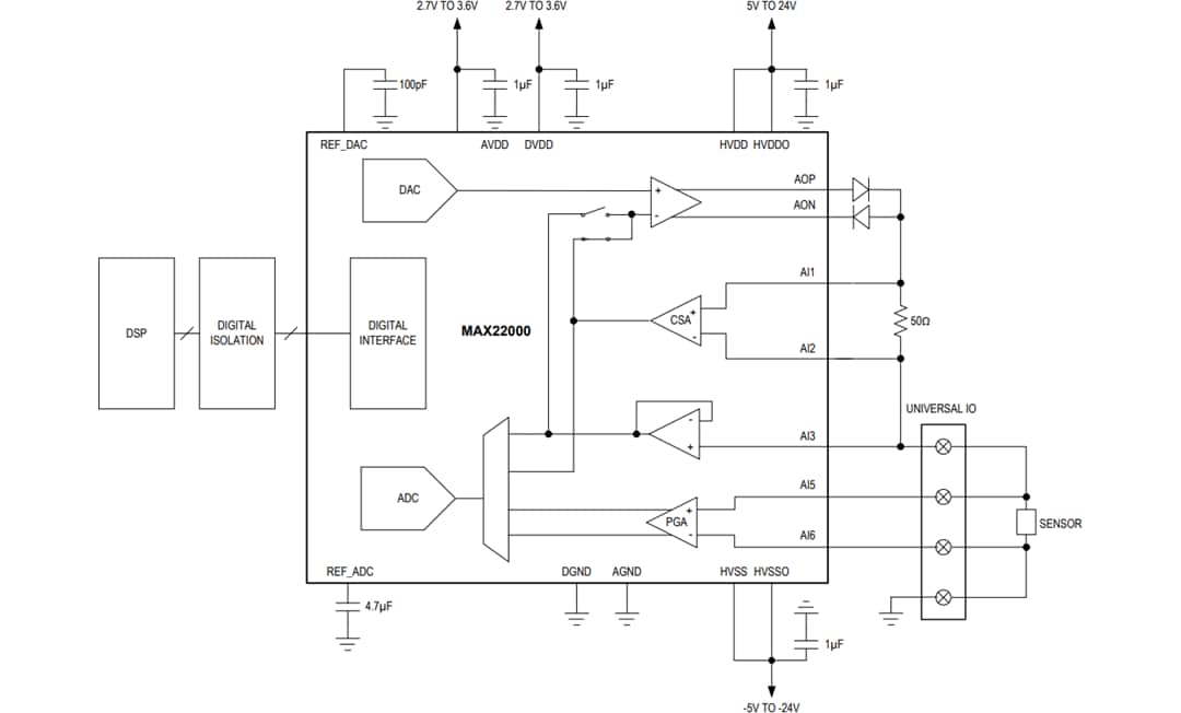
Der Analog Devices MAX22000 konfigurierbare Industrie-Analog-I/O ist eine über eine Software konfigurierbare Analog-Ein-/Ausgangslösung. Der MAX2200 bietet einen Ausgang, der als Spannungs- oder Stromausgang konfiguriert werden kann und bietet bis zu sechs Analogeingänge, die als Spannungs- oder Stromeingänge konfiguriert werden können. Zwei der analogen Eingänge sind als Differential-Verstärker mit programmierbarer Gain (PGA) konfiguriert, wodurch sowohl Nieder- als auch Hochspannungseingänge ermöglicht werden. Die anderen Analogeingänge sind einendige Hochspannungs-Eingänge. Der Übertragungspfad (Analogausgang) und der Empfangspfad (Analogeingänge) sind vollständig unabhängig und können für verschiedene Konfigurationen und Betriebsmodi programmiert werden.Der MAX22000 kommuniziert über einen 20-MHz-Hochgeschwindigkeits-SPI-Bus für alle Konfigurations- und Managementinformationen sowie für Umwandlungsergebnisse. Ein optionaler 8-Bit-CRC verbessert die Zuverlässigkeit der SPI-Schnittstelle und schützt vor allen 8-Bit-Bursts sowie allen Doppelbit-Fehlern. Das Bauteil wird mit analogen und digitalen Versorgungen von 2,7 V bis 3,6 V und Hochspannungsversorgungen von bis zu ±24 V betrieben.
Der MAX22000 von Analog Devices ist in einem 64-Pin-LGA-Gehäuse erhältlich und arbeitet über einen Industrietemperaturbereich von -40 °C bis +125 °C.
Merkmale
- Präziser
- AOVM-Modus:
- FSR-Genauigkeit von 2 %, Raumtemperatur
- FSR-Genauigkeit von 1 %, Temperaturschwankung von ±50 °C
- Interne Referenz von 5 ppm/°C
- AOVM-Modus:
- Flexibel
- 6 Analogeingänge/1 Analogausgang mit Software-konfigurierbarer Spannung und Strom
- 2x ADC-Hilfseingänge für Kaltstellenmessungen
- RTD-Eingangsmodus in 2-, 3- oder 4-Draht-Konfigurationen
- Thermoelement-Eingangsmodus
- Ein-/Ausgangs-Spannungsbereich: ±12,5 V
- Ausgangsstrombereich: ±25 mA oder ±2,5 mA
- PGA-Eingangsspannungsbereiche: ±25 V, ±2,5 V, ±500 mV, ±250 mV und ±125 mV
- Feldversorgung von +24 V für Stromschleife
- Optionale externe Referenz für ADC und/oder DAC
- 6x GPIOs
- 20 MHz SPI-Schnittstelle
- Robust
- ±36 V Schutz auf allen analogen I/O-Anschlüssen
- Überstromschutz
- Übertemperaturschutz
- Unterspannungsunterbrechung auf allen Hochspannungsversorgungen
- CRC-Erkennung
- Offene Erkennung auf allen Analogeingängen
- 2 kV HBM-Schutz auf allen Pins
- Betriebstemperaturbereich: -40 °C bis +125 °C
- Kleines LGA64-Gehäuse von 9 mm x 9,5 mm
Applikationen
- Speicherprogrammierbare Steuerungen (SPS)
- Programmierbare Automations-Controller (PAC)
- Prozessleitsysteme
- Prozesssteuerung
Blockdiagramm
Typische Applikationsschaltung
Ressourcen
- Konfigurierbare Ein-/Ausgangsmodi für SPS-Systeme mit dem MAX22000 und MAX14914A
- Richtlinien zur Implementierung der CRC-Programmierung für den MAX22000 konfigurierbaren Analog-I/O
- Richtlinien zur Implementierung von Temperaturmessungen mit dem MAX22000
- So wird der MAX22000 konfigurierbare Analog-I/O programmiert
- Software-konfigurierbarer Universal-Analog-I/O
- Ultra-Tragbarer I/O für unterwegs
Veröffentlichungsdatum: 2020-10-16
| Aktualisiert: 2024-07-11
