Analog Devices / Maxim Integrated MAX22517 Digitalisolatoren für galvanische Trennung
Die galvanischen Zweikanal-Digitalisolatoren MAX22517 von Analog Devices verfügen über eine integrierte feldseitige Versorgung mit proprietärer Prozesstechnologie. Die feldseitige Leistung wird von der Logikseite über einen integrierten isolierten DC/DC-Wandler geliefert. Dieser Ansatz vermeidet die sperrige und teure, extern isolierte Stromversorgung, wenn der Leistungsbedarf auf der Feldseite gering ist. Analog Devices MAX22517 Galvanische Zweikanal-Digital-Isolatoren werden in einem Temperaturbereich von -40°C bis +125°C betrieben.Merkmale
- Robuster Schutz in kleinem Footprint
- Integrierte isolierte feldseitige Versorgung
- Integrierte galvanische digitale Isolierung
- Integrierter Überspannungsschutz und Kurzschlusssicherung mit externem Reihenwiderstand
- Kurzschluss-Sicherung: 24 AC
- ±1 kV Leitung-zu-Masse- und ±2 kV Leitung-zu-Leitung-Stromstoß-Toleranz (1,2/50 μs Wellenform)
- Kompaktes 8-Pin-Wide-Body-SOIC-Gehäuse (Kriechstrecke von 5,5 mm)
- Robuste galvanische Trennung digitaler Signale
- Isolationsspannung von 3,5 kVRMS für 60 s (VISO)
- Ununterbrochene Betriebsspannung (VIOWM): 445 VRMS
- Flexibles Design
- Feldseitige externe Versorgungslastkapazität: 220 μA
- Logikseitige Versorgung: 3 V bis 5,5 V
- Betriebstemperaturbereich: -40 °C bis +125 °C
Applikationen
- Industrie-IoT
- Industrie-Netzwerksysteme
- Gebäudeautomatisierung
- Medizinische Geräte
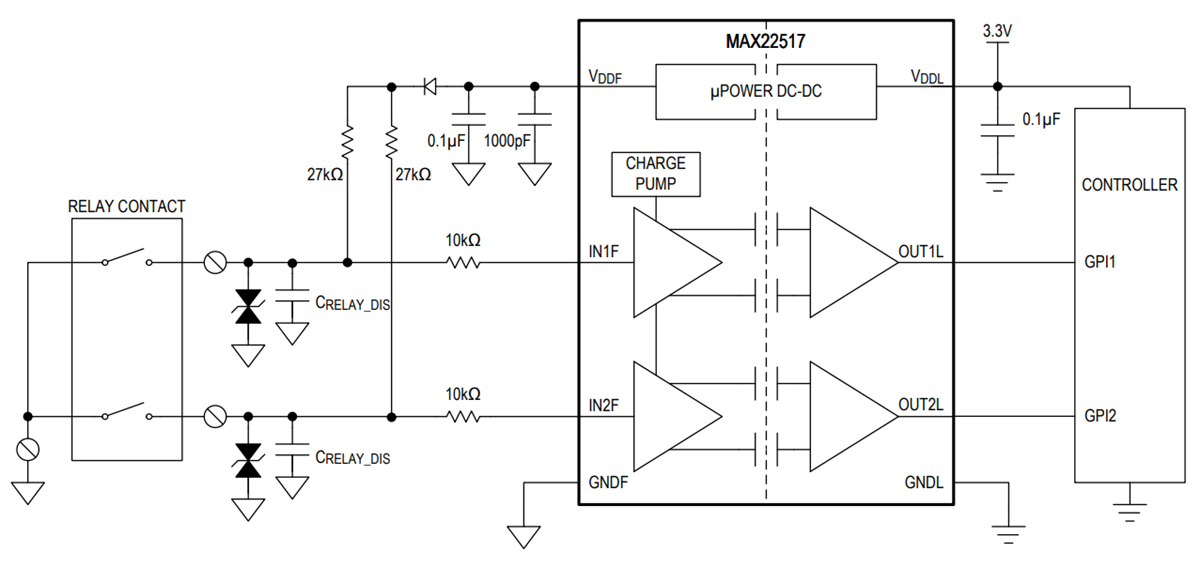
Blockdiagramm
Veröffentlichungsdatum: 2022-03-28
| Aktualisiert: 2025-02-07
