Analog Devices Inc. MAX25301A/B Automotive-LDO-Linearregler
Die Automotive-LDO-Linearregler MAX25301A/B von Analog Devices Inc. liefern einen Ausgangsstrom von bis zu 1 A mit einem Ausgangsrauschen von nur 7 µVRMS von 10 Hz bis 100 kHz. Die Regler halten eine Ausgangsgenauigkeit von ±1 % über einen großen Eingangsspannungsbereich aufrecht. Die LDO-Linearregler benötigen eine Eingang-zu-Ausgang-Reserven von nur 100 mV bei Volllast. Die Nulllast-Stromversorgung von 1.200 µA ist unabhängig von der Dropout-Spannung.Merkmale
- 1,7 V bis 5,5 V Eingangsspannungsbereich
- Programmierbare Ausgangsspannung von 0,6 V bis 5,3 V
- 7 µVRMS Ausgangsrauschen bei 10 Hz bis 100 kHz
- 1.200 µA Betriebsversorgungsstrom
- 70 dB PSRR bei 10 kHz
- Maximaler Ausgangsstrom von 1 A
- ±1 % DC-Genauigkeit in Bezug auf Last, Leitung und Temperatur
- Maximaler Dropout von 100 mV bei einer Last von 1 A
- Versorgungsstrom beim Abschalten: <1 µA
- Stabil mit einer Ausgangskapazität von 4 µF (min.)
- Programmierbare Sanftanlaufrate
- Überstrom- und Übertemperaturschutz
- Ausgangs-zu-Eingangs-Sperrstromschutz
- Power-OK-Ausgang
- 10-poliges TDFN-Modul, 3 mm x 3 mm
- AEC-Q100-qualifiziert
- -40 °C bis +125 °C Betriebstemperaturbereich
Applikationen
- Fahrzeugelektronik
- Audiosysteme
- Datenerfassungssysteme mit hoher Auflösung
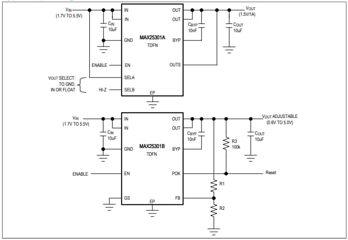
Typische Betriebsschaltungen
Veröffentlichungsdatum: 2020-12-23
| Aktualisiert: 2024-08-07
