Analog Devices / Maxim Integrated MAX25512 Vierkanal-LED-Hintergrundbeleuchtungstreiber
Der Analog Devices MAX25512 Vierkanal-LED-Hintergrundbeleuchtungstreiber ist ein weißer LED-Hintergrundbeleuchtungstreiber mit einem integrierten Strommodus-Aufwärtswandler, der über einen Schaltfrequenzbereich von 400 kHz bis 2,2 MHz betrieben wird und eine Frequenzspreizung enthält. Die Phasenverschiebung der Ausgangskanäle ist als Option zur weiteren Reduzierung von elektromagnetischen Störungen (EMI) enthalten. Das Bauteil bietet bis zu 120 mA pro Kanal und enthält einen Steuerausgang für einen externen Schalter der nMOS-Baureihe. Das Bauteil kann nach dem Einschalten bis hinunter auf 3 V betrieben werden. Der MAX25512 verfügt über eine I2C-Schnittstelle, um eine Flexibilität der Steuerung und detaillierte Diagnose zu ermöglichen. Der MAX25512 von Analog Devices ist in einem kompakten TQFN-Gehäuse verfügbar und arbeitet über einen Temperaturbereich von -40 °C bis +125 °C.Merkmale
- Wird nach dem Einschalten auf einem Batterieeingang bis hinunter zu 3 V betrieben
- Großes Aufwärts-Tastverhältnis zur Unterstützung einer niedrigen Eingangsspannung
- Aufwärts- oder SEPIC-Strommodus-DC/DC-Controller
- Betriebsfrequenzbereich: 400 kHz bis 2,2 MHz
- Frequenzspreizung verfügbar
- Fähigkeit zur Synchronisierung mit einem externen Taktgeber
- LED-Stromsenken
- Ausgangsstrom pro Kette: bis zu 120 mA
- Niedrige OUT_Regelungsspannung für den besten Wirkungsgrad
- Optionale Phasenverschiebung von Ausgängen
- I2C-Steuerung für eine verbesserte Flexibilität
- 16667:1 Verdunkelungsverhältnis bei 200 Hz
- NTC-Eingang für LED-Strom-Foldback bei hoher Temperatur
- Hybrid-Verdunkelungsfunktion
- Integrierter programmierbarer automatischer Ausblendfunktionsumfang
- Detaillierte Diagnose mit I2C- und FLTB-Ausgang
- Kurzgeschlossene oder offene LEDs
- Thermische Abschaltung
- Ausgangsunterspannung
- Kompaktes TQFN-Gehäuse von 4 mm x 4 mm
- AECQ100 Klasse 1
Applikationen
- Automotive-Kombiinstrumente
- Zentrale Automotive-Informationsdisplays
- Automotive-Frontscheibendisplays
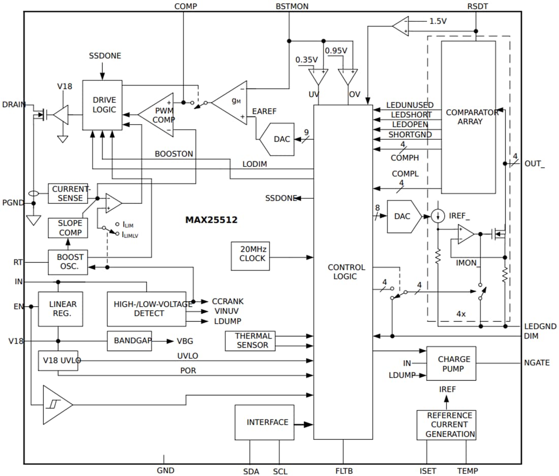
Vereinfachtes Blockdiagramm
Veröffentlichungsdatum: 2021-06-09
| Aktualisiert: 2023-04-12
