Analog Devices / Maxim Integrated MAX31840 MR16-LED-Treiber

Der MAX31840 MR16-LED-Treiber von Maxim Integrated ist ein IC für dimmbare 12V-MR16-, AR111- und sonstige 12V-Beleuchtungs-Applikationen. Der MAX31840 ist ein MR16-LED-Treiber der nächsten Generation, der BOM, Kosten und Boardfläche reduziert.

Der IC integriert eine Reihe von Mehrwert-Funktionen: tiefe Verdunkelung, Ableit-Steuerung, konstante Helligkeitssteuerung und einen Aufwärts-FET. Dies verbessert die elektronische Transformator-Kompatibilität mit Standard-Trailing-Edge-Dimmern.

Der MAX31840 wurde für die Aufwärts-Architektur entwickelt, um mit 35W-MR16-LED-Ersatzlampen und Lampen mit höheren Wattzahlen verwendet zu werden.

Merkmale

  • Die hohe Integration senkt den PCB-Platzbedarf und die BOM-Kosten
  • Hohe Leistungsfähigkeit für Verdunkelungsanforderungen von neuen LEDs
  • 36V-Aufwärts-n-Kanal-DMOSFET
  • Ableit-FET-Steuerung
  • Tiefe Verdunkelungssteuerung
  • Konstante Helligkeitssteuerung
  • Interne Kompensation
  • LED-Überspannungsschutz
  • Überstrom- und Übertemperaturschutz
  • Erfüllt California Title 24 Teil 6 JA8
  • Flackern <30 %
  • >0,9 Leistungsfaktor
  • Verdunkelung bis <1 % Helligkeit, abhängig von den LEDs
  • Enge LED-Stromregelung von ± 2 % (typisch)

Applikationen

  • 12 V MR16 GU5.3 LED-Lampe
  • Weitere 12V-LED-Lampen (MR11, AR111, 12V-Schienenleuchten)

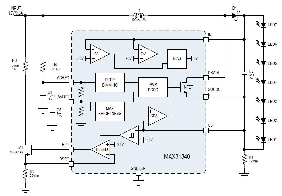
MAX31840 Blockdiagramm

Blockdiagramm - Analog Devices / Maxim Integrated MAX31840 MR16-LED-Treiber
Veröffentlichungsdatum: 2017-08-15 | Aktualisiert: 2023-04-14