Analog Devices / Maxim Integrated MAX33053E 2-MBit/s-CAN-Transceiver
Der Maxim Integrated MAX33053E 2-MBit/s-CAN-Transceiver (Control Area Network, CAN) ist ein 3,3V-Transceiver mit integriertem Schutz für Industrieapplikationen. Der MAX33053E Transceiver verfügt über einen Stummschalt-Pin (S), der den Sender für Applikationen aktiviert oder deaktiviert, bei denen nur ein Empfang erforderlich ist. Dieser Transceiver ist mit einem erweiterten Fehlerschutz von ±65 V für Geräte ausgestattet, die einen Überspannungsschutz erfordern. Der MAX33053E Transceiver enthält außerdem ein Human Body Model (HBM) mit hoher ESD von ±25 kV und einen Eingangsgleichtaktbereich (CMR) von ±25 V. Dieser CMR übertrifft die ISO11898 Spezifikation von -2 V bis 7 V. Der MAX33053E CAN-Transceiver bietet einen Niedrigstrom-Standby-Modus, einen Logikversorgungsbereich (VL) von 1,62 V bis 3,6 V und eine langsame Anstiegsrate zur Reduzierung von EMI. Zu den typischen Applikationen gehören programmierbare Logik-Controller, Industrieautomatisierung, Gebäudeautomatisierung, Messgeräte, Smart-Stromnetz-Ausstattungen, Drohnen und Motorsteuerung.Merkmale
- Der integrierte Schutz erhöht die Stabilität:
- CANH und CANL mit Fehlertoleranz von ±65 V
- ±25 kV ESD-HBM (Human Body Model)
- ±25 V Erweiterter Gleichtakt-Eingabebereich (CMR)
- Sender-dominantes Timeout verhindert eine Sperrung
- Kurzschlusssicherung
- Übertemperaturschutz
- Die Produktfamilie bietet flexible Gestaltungsmöglichkeiten:
- Langsame Anstiegsrate zur Reduzierung von EMI
- Stummschaltmodus (S) deaktiviert den Sender
- Logik-Versorgungsbereich (VL ) von 1,62 V bis 3,6 V
- Hochgeschwindigkeitsbetrieb von bis zu 2 MBit/s
- -40 °C bis +125 °C Betriebstemperaturbereich
- 8-Pin-SOIC-Gehäuse (Small Outline Integrated Circuit, SOIC)
Applikationen
- Programmierbarer Logik-Controller
- Industrieautomatisierung
- Gebäudeautomatisierung
- Messgeräte
- Smart-Stromnetz-Ausstattung
- Drohne
- Motorsteuerung
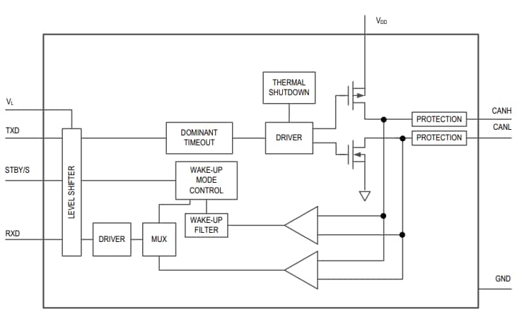
MAX33053E Blockdiagramm
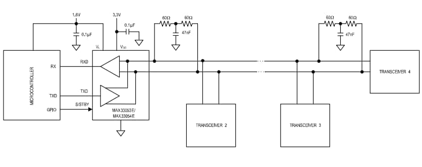
MAX33053E Applikations-Schaltungs-Diagramm
MAX33053E Betriebseigenschaften
MAX33053E Pin-Konfiguration
Veröffentlichungsdatum: 2018-09-11
| Aktualisiert: 2023-04-24
