Analog Devices / Maxim Integrated MAX38903x Rauscharmer LDO-Linearregler
Der Maxim Integrated MAX38903x rauscharme LDO-Linearregler liefert einen Ausgangsstrom von bis zu 1 A mit einem Ausgangsrauschen von nur 7 μVRMS bei 10 Hz bis 100 kHz. Dieser Regler hält eine Ausgangsgenauigkeit von ±1 % über einen großen Eingangsspannungsbereich aufrecht und benötigt bei Volllast Eingangs-zu-Ausgangsreserven von nur 100 mV. Die MAX38903x verfügt über eine programmierbare Soft-Start-Rate, einen Überstromschutz, Übertemperaturschutz und Ausgangs-zu-Eingangs-Rückstromschutz. Zu den typischen Applikationen gehören Kommunikationsschaltungen, Audio-Systeme und Datenerfassungssysteme mit hoher Auflösung.Merkmale
- Eingangsspannungsbereich von 1,7 V bis 5,5 V
- Programmierbare Ausgangsspannung von 0,6 V bis 5,3 V
- 7 μVRMS Ausgangsrauschen bei 10 Hz bis 100 kHz (typisch)
- Betriebsversorgungsstrom von 1.200 µA
- 70 dB PSRR bei 10 kHz
- Maximaler Ausgangsstrom von 1 A
- ±1 % DC-Genauigkeit in Bezug auf Leitung, Last und Temperatur
- Betriebstemperaturbereich: -40 °C bis 125 °C
- 100 mV maximaler Ausfall bei 1 A Last
- <1 µA Versorgungsstrom beim Abschalten
- Stabil mit 4 µF (min.) Ausgangskapazität
- Programmierbare Soft-Start-Rate
- Schutzfunktionen:
- Überstrom
- Übertemperatur
- Ausgangs-zu-Eingangs-Rückstrom
- Power-OK-Ausgang
- Abmessungen: 3 mm x 3 mm
- 10-Pin-TDFN-Gehäuse
Applikationen
- Kommunikationsschaltungen
- Audiosysteme
- Datenerfassungssysteme mit hoher Auflösung
Typische Anwendungsschaltung
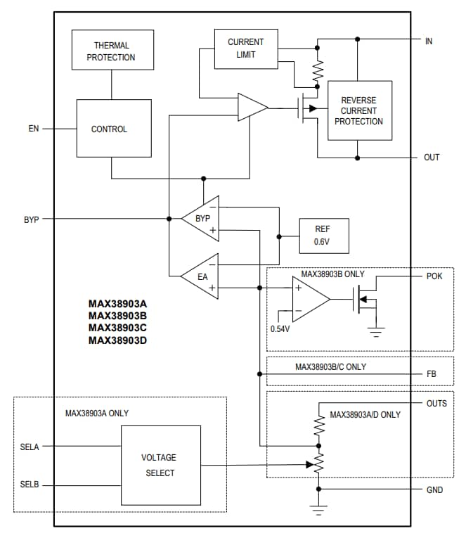
Funktionales Diagramm
Veröffentlichungsdatum: 2018-12-18
| Aktualisiert: 2023-04-24
