Analog Devices / Maxim Integrated MAX40002-MAX40005 Evaluierungskits
Die MAX40002-MAX40005 Evaluierungskits von Maxim Integrated evaluieren die MAX40002ANS02–MAX40005ANS02 Einzel-Komparatoren. Die MAX40002ANS02–MAX40005ANS02 arbeiten mit einer VCC-Versorgung von 1,7 V bis 5,5 V. Die Bauteile verfügen über eine interne Bezugsspannung von 0,2 V und einen großen Eingangsspannungsbereich (IN) von 0,1 V bis 5,5 V. Diese Evaluierungskits demonstrieren die MAX40002ANS02–MAX40005ANS02 in einem extrem kleinen 4-Bump-Wafer-Level-Gehäuse (WLP) von 0,76 x 0,76 mm mit einem Bump-Abstand von 0,35 mm. Diese Evaluierungskits sind zur Evaluierung der gesamten MAX40002-MAX40005-Produktfamilie mit einem 4-Bump-Wafer-Level-Gehäuse (WLP) konfiguriert.Merkmale
- 0,1 V bis 5,5 V Eingangsspannungsbereich
- 1,7 V bis 5,5 V externer Referenzbereich (MAX40002ANS-MAX40005ANS)
- 1,7 V bis 5,5 V VCC-Bereich mit interner Referenz (MAX40002ANS-MAX40005ANS)
- 0,2 V, 0,5 V, 0,9 V und 1,222 V interne Referenzoptionen verfügbar
- Evaluiert das 4-Bump-WLP-Gehäuse
- Vollständig bestückt und getestet
Board-Layout
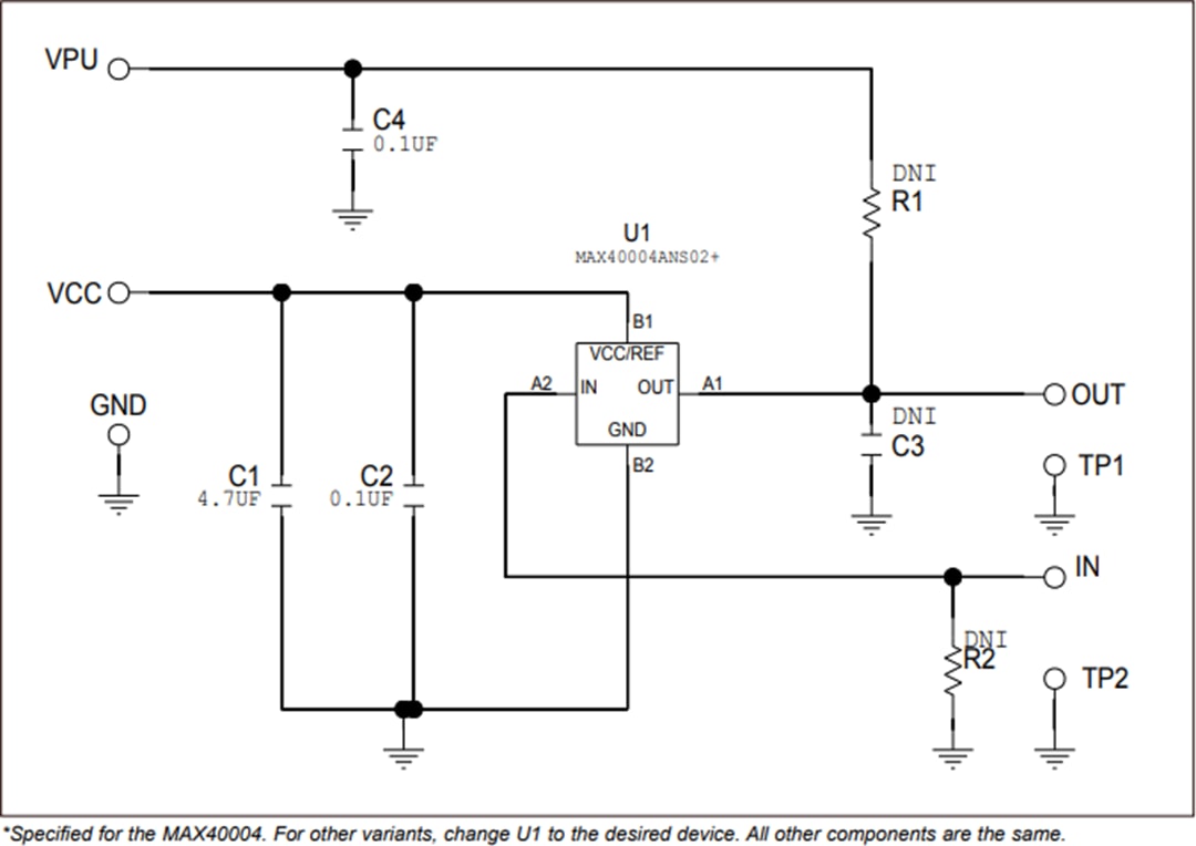
Schaltplan
Veröffentlichungsdatum: 2017-02-23
| Aktualisiert: 2023-04-11
