Analog Devices / Maxim Integrated MAX40056 Bidirektionale Strommessverstärker

Maxim Integrated MAX40056 Bidirektionale Strommessverstärker bieten einen Eingangsgleichtaktbereich, der zusammen mit Schutzfunktionen gegen negative Rückstoßspannungen bis -5 V, von -0,1 V bis +65 V reicht. Die MAX40056 Verstärker sind für die Phasenstromüberwachung von induktiven Lasten geeignet, bei denen eine Pulsweitenmodulation zur Steuerung der Antriebsspannung und des Antriebsstroms verwendet wird. Der MAX40056 enthält eine fortgeschrittene Technik zur Unterstützung der Unterdrückung von Gleichtakt-Eingangs-PWM-Edges mit Anstiegsraten von bis zu und über ±500 V/µs. Das Bauteil bietet ein Gleichtaktunterdrückungsverhältnis (CMRR) von 60 dB (50 V, ±500 V/µs Eingang) und 140 dB DC (typisch).

Die bidirektionalen Verstärker verfügen über eine interne +1,5V-Referenz für die Verwendung mit einer +3,3V-Nennstromversorgung, in der die Referenz auch als Antrieb für einen angrenzenden Differential-ADC verwendet werden kann. Sowohl die interne als auch externe Referenz kann zur Festlegung des Auslöseschwellenwerts für den integrierten Überstromkomparator verwendet werden, um eine direkte Anzeige einer Überstrom-Fehlerbedingung zu bieten. Der MAX40056 ermöglicht eine Versorgungsspannung von +2,7 V bis +5,5 V und arbeitet über einen vollständigen Temperaturbereich von -40 °C bis +125 °C.

Merkmale

  • Schnelle 2μs-PWM-Edge-Wiederherstellung (1 %) von PWM-Edges von 500 V/μs
  • 60 dB AC-CMRR-Unterdrückung bei 50 V, ±500 V/μs PWM-Edges
  • 140 dB DC-CMRR-Unterdrückung
  • -0,1 V bis +65 V Eingangsspannungsbereich
  • Schutzimmunität: -5 V bis +70 V
  • -3dB-Bandbreite von 300 kHz
  • Mehrere Gain-Optionen; 10 V/V, 20 V/V, 50 V/V
  • Interne Referenz von 1 % für bidirektionalen Offset
  • 5 μV Eingangs-Offset-Spannung (typisch)
  • Rail-to-Rail-Ausgang
  • WLP-8- und 8-Pin-µMAX von 2,02 mm x 1,4 mm
  • Temperaturbereich: -40 °C bis +125 °C

Applikationen

  • PWM-H-Brückenmotor-In-Line-/In-Phasen-/Wicklungs-Stromsensoren
  • Magnetstromsensoren
  • Stromüberwachung von induktiven Lasten
  • Batteriestapel-Überwachung

Videos

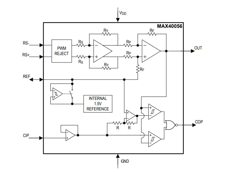
Blockdiagramm

Blockdiagramm - Analog Devices / Maxim Integrated MAX40056 Bidirektionale Strommessverstärker
Veröffentlichungsdatum: 2019-01-11 | Aktualisiert: 2023-04-24