Analog Devices Inc. MAX77533 Abwärtsregler mit hohem Wirkungsgrad
Der Analog Devices MAX77533 Abwärtsregler mit hohem Wirkungsgrad ist ein synchroner 1,5-A-DC/DC-Abwärtswandler, der für batteriebetriebene und USB-C™-Applikationen optimiert ist. Der MAX77533 wird mit einer Eingangsspannung zwischen 3 V und 14 V betrieben. Die Ausgangsspannung ist zwischen 0,8 V und 5,0 V in 50-mV-Schritten einstellbar. Die werkseitig programmierten Standardspannungen von 1,2 V, 1,8 Vund 3,3 V werden angeboten, um die Anzahl der Komponenten für die gemeinsamen Schienen zu reduzieren. Dieses Bauteil verfügt über einen SKIP-Modus mit niedrigem IQ, der einen hervorragenden Wirkungsgrad bei geringer Last ermöglicht.Dedizierte Freigabe- und Power-OK(POK)-Pins ermöglichen eine einfache Hardware-Steuerung. Eine serielle I2C-Schnittstelle wird optional für die vollständige Konfiguration und Steuerung zur dynamischen Spannungsskalierung und Optimierung der Systemleistung verwendet.
Die integrierte Unterspannungssperre (UVLO), die aktive Ausgangsentladung, die zyklusweise Strombegrenzung, die thermische Abschaltung und die Kurzschluss-Sicherung gewährleisten einen sicheren Betrieb unter anormalen Betriebsbedingungen.
Der MAX77533 Abwärtsregler von Analog Devices wird in einem 12-Bump-Wafer-Level-Gehäuse (WLP) mit einem Rastermaß von 0,4 mm angeboten.
Merkmale
- 5-A-Einkanal-Abwärtsregler
- 3 V bis 14 V Eingangsspannungsbereich
- Ausgangsspannungsbereich von 8 V bis 99 % VSUP
- 8 V zu 5 V I2C-programmierbar in 50-mV-Schritten
- 55 V bis 99 % VSUP mit externen Rückkopplungswiderständen
- Werkseitig voreingestellte Optionen: 2 V, 1,8 V oder 3,3 V
- Hoher Wirkungsgrad, niedriger IQ verlängert die Batterielaufzeit
- 94 % Spitzenwirkungsgrad bei 7,4 VSUP, 3,3 V OUT (2520 Induktivität)
- 9 μA IQ (12 VSUP, 1,8 VOUT Version mit interner Rückkopplung)
- Wählbare Leichtlast-SKIP- und erzwungene PWM-Modi
- Festfrequenzschaltung: 1 MHz oder 550 kHz
- Hardware- oder Software-Steuerung
- Freigabe-Eingang und Power-OK-Ausgangspins
- Optionale vollständige I2C-Steuerschnittstelle
- Schutzfunktionen
- Zyklusweise Begrenzung des Induktivitätsspitzenstroms
- Schutz vor Kurzschluss mit Hiccup-Modus, UVLO- und Übertemperaturschutz
- Standard-Sanftanlauf: 1 ms
- Physikalische Eigenschaften
- -40 °C bis +85 °C Betriebstemperaturbereich
- 85 mm x 1,4 mm x 0,7 mm WLP12, Rastermaß von 0,4 mm, 3x4-Array
- RoHS-konform
Applikationen
- Leistungsstarke 2-Zellen-/3-Zellen-Versorgungen mit hoher Dichte
- Tragbare mit Li+/Li-Ionen-Batterien betriebene Geräte
- Drohnen, HD-Kameras und Notebook-Computer
- Platzbeschränkte, tragbare Elektronik
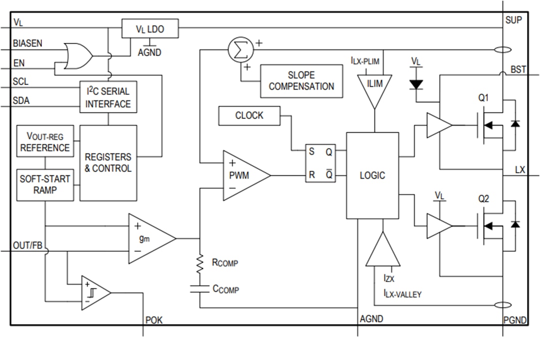
Abwärts-Steuerungsschema
Applikations-Schaltung (externe Rückkopplung)
Applikations-Schaltung (interne Rückkopplung)
Veröffentlichungsdatum: 2020-09-08
| Aktualisiert: 2024-07-02
