Analog Devices Inc. MAX77751 Eigenständiges 3,15 A USB-C-Ladegerät
Das MAX77751 eigenständige USB-C-Ladegerät mit 3,15 A von Analog Devices ist ein 3,15-A-Ladegerät mit integrierter USB Type-C® -CC-Erkennung und Reverse-Boost-Funktion. Einfache Konfiguration des Schnellladestroms und der Ladestromschwellenwerte mit Widerständen. Das MAX77751 arbeitet mit einer Eingangsspannung von 4,5 V bis 13,7 V. Das MAX77751 eigenständige USB-C-Ladegerät mit 3,15 A von Analog Devices ist ein 3,15-A-Ladegerät hat eine maximale Eingangsstrombegrenzung von 3 A Der IC implementiert auch die adaptive Eingangsstrombegrenzungsfunktion (AICL). Dadurch wird die Eingangsspannung durch Reduzierung des Eingangsstroms geregelt, um zu verhindern, dass die Spannung eines schwachen Adapters zusammenbricht oder eingezogen wird.Merkmale
- Schutz von bis zu 16 V
- Maximale Eingangsbetriebsspannung: 13,7 V
- Maximaler Ladestrom: 3,15 A
- Entladestromschutz: 6 A
- Keine Firmware oder Kommunikation erforderlich
- Integrierte USB-Erkennung
- CC-Erkennung für USB Type-C
- BC1.2-Erkennung für ältere SDP, DCP und CDP
- Automatische Konfiguration der Eingangsstrombegrenzung
- Eingangsspannungsregelung mit adaptiver Eingangsstrombegrenzung (AICL)
- Reverse-Boost-Fähigkeit von bis zu 5,1 V, 1,5 A
- Pin-Steuerung aller Funktionen
- Über einen Widerstand konfigurierbarer Schnellladestrom
- Über einen Widerstand konfigurierbarer Ladestromschwellenwert
- ENBST-Pin zur Aktivierung und Deaktivierung von Reverse-Boost
- STAT-Pin zur Anzeige des Ladestatus
- INOKB-Pin zur Anzeige des Power-OK (POK) für den Eingang
- ITOPOFF-Pin zur Deaktivierung des Ladens
- Integrierter Batterie-True-Disconnect-FET
- 24-Pin-FC2QFN-Gehäuse von 3 mm x 3 mm
Applikationen
- Anschlüsse für mobile Verkaufsstellen (mPOS)
- Tragbare medizinische Geräte
- Drahtlose Kopfhörer
- GPS-Tracker
- Ladeschalen für Wearables
- Powerbanks (Ladegeräte)
- Mobile Router
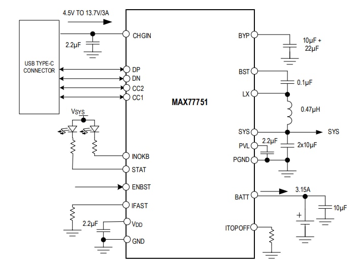
Blockdiagramm
Veröffentlichungsdatum: 2020-07-21
| Aktualisiert: 2024-06-11
