Analog Devices / Maxim Integrated MAX77827 Auf-/Abwärts-Schaltwandler
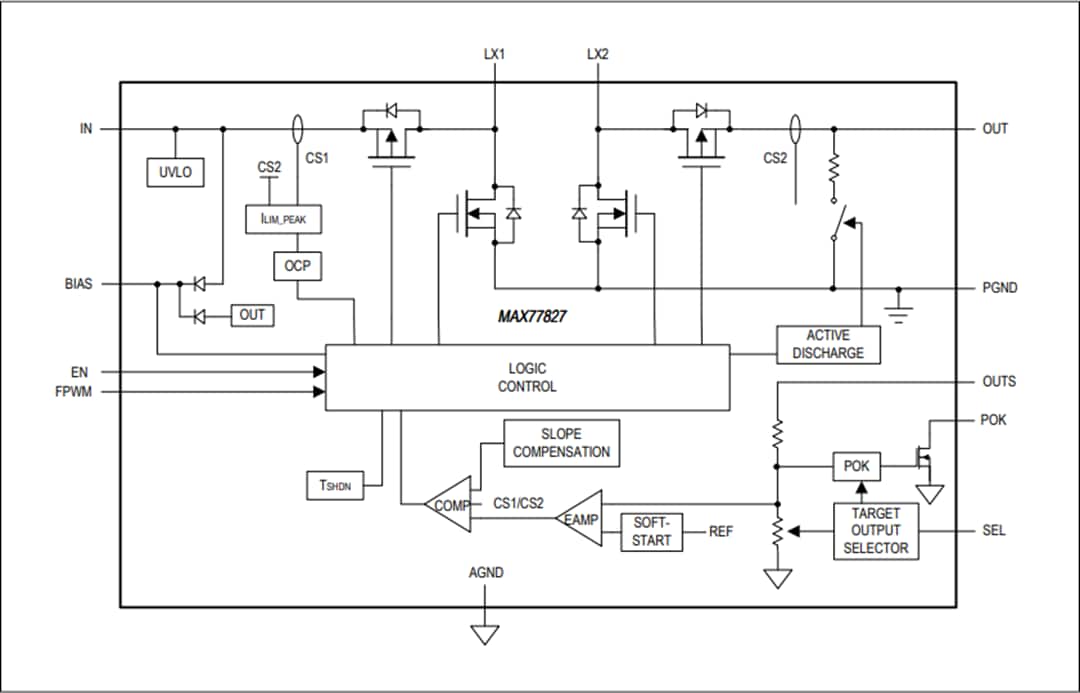
Der Maxim Integrated MAX77827 Abwärts-/Aufwärts-Schaltwandler ist ein Abwärts-/Aufwärtswandler mit hohem Wirkungsgrad und einem extrem niedrigen typischen Ruhestrom (IQ) von 6 µA. Der MAX77827 unterstützt Eingangsspannungen von 1,8 V bis 5,5 V und verfügt über einen Ausgangsspannungsbereich von 2,3 V bis 5,3 V. Der IC bietet zwei verschiedene Schaltstromstufen (1,8 A und 3,1 A), um die Dimensionierung der externen Komponenten entsprechend den gegebenen Laststromanforderungen zu optimieren. Mit der Option der 1,8-A-Schaltstrombegrenzung kann der MAX77827 bis zu 1,0 A Laststrom im Abwärts-Modus und 900 mA im Aufwärts-Modus (VIN = 3,0 V, VOUT = 3,3 V) unterstützen. Der MAX77827 bietet einen Spitzenwirkungsgrad von 96 % und ist damit eine ideale Lösung für batteriebetriebene tragbare Applikationen.Der MAX77827 verfügt über eine einstellbare Ausgangsspannung, die über einen einzelnen Widerstand von 2,3 V bis 5,3 V programmiert werden kann. Es stehen zwei Universal-Ein-/Ausgangs-Pins (GPIOs) zur Verfügung, um die Funktion zur erzwungenen Aktivierung der Pulsweitenmodulation (PWM) und eine Power-OK-Anzeige (POK) zu unterstützen. Ein einzigartiger Regelalgorithmus ermöglicht einen hohen Wirkungsgrad, ein hervorragendes Leitungs-/Last-Einschwingverhalten und einen nahtlosen Übergang zwischen den Abwärts- und Aufwärts-Modi. Diese Optionen bieten Designflexibilität und ermöglichen es dem IC, eine große Auswahl von Applikationen abzudecken und gleichzeitig den Platz auf dem Board zu reduzieren.
Der MAX77827 Abwärts-/Aufwärts-Schaltwandler von Maxim Integrated ist in einem 12-Bump-Wafer-Level-Gehäuse (WLP) von 1,61 mm x 2,01 mm verfügbar und ist bleifrei und RoHS-konform.
Merkmale
- Eingangsspannungsbereich: 1,8 V bis 5,5 V
- Über einen einzelnen Widerstand einstellbare Ausgangsspannung von 2,3 V bis 5,3 V
- Maximaler Ausgangsstrom von 1,6 A (3,1 A ILIM-Option, Abwärtsmodus)
- Maximaler Ausgangsstrom von 900 mA (1,8 A ILIM-Option, Aufwärtsmodus 3,0 VIN, 3,3 VOUT)
- 96 % Spitzenwirkungsgrad (3,3 VIN, 3,3 VOUT)
- SKIP-Modus für hohen Wirkungsgrad bei Leichtlast
- Extrem niedriger Ruhestrom (typisch): 6 µA (+25 °C bei TJ)
- Nennschaltfrequenz: 2,5 MHz
- Freigabe-Pin
- GPIO-Pins für ein komfortables Systemdesign
- FPWM-Modus-Auswahlpin (erzwungene PWM)
- POK-Anzeigepin
- UVLO, Sanftanlauf, Entladung mit aktivem Ausgang, Überstromschutz und Übertemperaturschutz
- Sperrschicht-Betriebstemperaturbereich: -40 °C bis +125 °C.
- Maximale Sperrschichttemperatur: +150 °C
- Gehäuseausführung: WLP-12
- Gehäuseabmessungen: 1,61 mm x 2,01 mm
- Bleifrei (Pb) und RoHS-konform
Applikationen
- Mit 1-Zellen-Li+-Batterien betriebene Ausrüstung
- Smartphones, tragbare Geräte und Wearables
- Internet of Things(IoT)-Geräte
- Internet of Things(IoT)-Schmalbandgeräte
Blockdiagramm
Typische Applikations-Schaltung
