Analog Devices / Maxim Integrated MAX9394 2:1-Multiplexer & 1:2-Demultiplexer
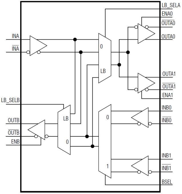
Der MAX9394 2:1-Multiplexer & 1:2-Demultiplexer von Maxim besteht aus einem 2:1-Multiplexer und einem 1:2-Demultiplexer mit Loopback die garantiert bei 1,35GHz fMAX arbeiten. Der Multiplexerabschnitt (Kanal B) akzeptiert zwei LVDS-Eingänge und generiert einen LVDS-Einzelausgang. Der Demultiplexerabschnitt (Kanal A) akzeptiert einen LVDS Einzeleingang und generiert zwei parallele LVDS-Ausgänge. Dieses Bauteil bietet einen Loopback-Modus, der den Eingang von Kanal A mit dem Ausgang von Kanal B und den gewählten Eingang von Kanal B mit den Ausgängen von Kanal A verbindet. LVDS-Eingänge und -Ausgänge sind kompatibel mit dem TIA/EIA-644 LVDS-Standard. Die LVDS-Ausgänge treiben 100Ω-Lasten. Dieses Bauteil ist in einem 32-Pin TQFP-Gehäuse erhältlich und arbeitet über den erweiterten Temperaturbereich (-40°C bis +85°C).Merkmale
- Guaranteed 1.5GHz operation with 250mV differential output swing
- Simultaneous loopback control
- 2ps(RMS) (max) Random jitter
- AC Specifications guaranteed for 150mV differential input
- Signal inputs accept any differential signaling standard
- LVDS Outputs for clock or high-speed data
- High-level input fail-safe detection
- 3.0V to 3.6V Supply voltage range
- LVCMOS/LVTTL Logic inputs
Applikationen
- High-speed telecom/datacom equipment
- Central office backplane clock distribution
- DSLAM
- Protection switching
- Fault-tolerant systems
Functional Diagram
Veröffentlichungsdatum: 2014-11-14
| Aktualisiert: 2023-04-18
