Analog Devices / Maxim Integrated MAXM17552EVKIT Evaluierungskit

Das MAXM17552EVKIT Evaluierungskit von Maxim ist zur Evaluierung des MAXM17552 extrem kleinen, synchronen Strommodus-DC/DC-Abwärtsschalt-Leistungsmodul mit hohem Wirkungsgrad ausgelegt. Das MAXM17552EVKIT bietet einen Laststrom von bis zu 100 mA mit einer Ausgangsspannung von 5 V über eine große Eingangsspannung von 14 V bis 60 V. Darüber hinaus verfügt das Evaluierungskit über eine programmierbare Schaltfrequenz von 450 kHz.

Das Bauteil bietet eine einfache Verwendung mit vollständiger Konfigurierbarkeit über eine minimale Anzahl externer Komponenten. Zu den Merkmalen gehören ein Zyklus-zu-Zyklus-Spitzenstromschutz, eine Unterspannungssperre (EN/UVLO) und eine thermische Abschaltung. Das MAXM17552EVKIT wird bei einem Industrie-/Automotive-Temperaturbereich von -40 °C bis +125 °C betrieben.

Merkmale

  • Großer Eingang von 14 V bis 60 V
  • ±1,75 % Rückkopplungsspannungsgenauigkeit
  • Ausgang: 5 V, 100 mA
  • Intern kompensiert
  • Alle Keramikkondensatoren und extrem kompakte Lösung
  • Festfrequenz-PWM
  • Abschaltstrom so niedrig wie 1,2 µA (typisch)
  • Programmierbarer Sanftanlauf und Vorspannungs-Inbetriebnahme
  • Open-Drain-Power-Good-Ausgang (Active-Low-RESET-Pin)
  • Programmierbarer EN/UVLO-Schwellenwert
  • HICCUP-Überstromschutz (OCP)
  • Übertemperaturschutz (OTP)
  • -40 °C bis +125 °C Industrie-/Automotive-Temperaturbereich

Applikationen

  • 4 mA bis 20 mA Stromschleifensensoren
  • Hochspannungs-LDO-Ersatz
  • HLK- und Gebäudeautomatisierung
  • Industriesensoren
  • Motor-Encoder

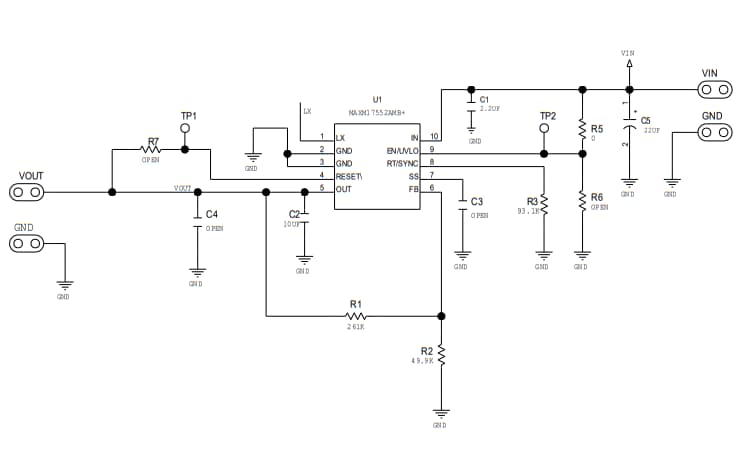
Schaltplan

Schaltplan - Analog Devices / Maxim Integrated MAXM17552EVKIT Evaluierungskit
Veröffentlichungsdatum: 2018-10-26 | Aktualisiert: 2023-04-24