Analog Devices Inc. MAXM17904x Evaluierungskits

Maxim MAXM1790x Evaluierungskits sind zur Demonstration der zentralen Merkmale des MAXM1790x synchronen Hochspannungs-DC/DC-Abwärtsmoduls mit hohem Wirkungsgrad ausgelegt. Die synchronen DC/DC-Abwärtswandler wandeln eine Quelle von Gleichstrom (DC) von einem Spannungspegel in einen anderen um. Die MAXM1790x Evaluierungskits sind so programmiert, dass sie einen Ausgang von 1,8 V bis 5 V für Lasten von bis zu 300 mA liefern können. Die Kits verfügen über eine einstellbare Eingangs-Unterspannungssperre, einen wählbaren Modus und ein Open-Drain-RESET-Signal.

Merkmale

  • Eingangsbereich: 4,5 V bis 24 V
  • Ausgang von 1,8 V bis 5 V, liefert einen Ausgangsstrom von bis zu 300 mA
  • Schaltfrequenz: 550 kHz
  • ENABLE-/UVLO-Eingang, Widerstands-programmierbare UVLO
  • PFM-Funktion für höheren Wirkungsgrad bei niedriger Last
  • Festgelegte interne Sanftanlaufzeit von 3,75 ms
  • RESET-Ausgang mit Pullup-Widerstand zu VCC
  • Überstrom- und Übertemperaturschutz (OCP und OTP)
  • Oberflächenmontierbare Komponenten mit niedrigem Profil

Applikationen

  • EN-/UVLO-PCB-Pad
  • Steckbrücke J1, zur Aktivierung des Ausgangs bei einer gewünschten Eingangsspannung
  • Steckbrücke J2 ermöglicht die Auswahl von entweder dem PWM- oder PFM-Betriebsmodus basierend auf den Leistungsanforderungen der niedrigen Lasten

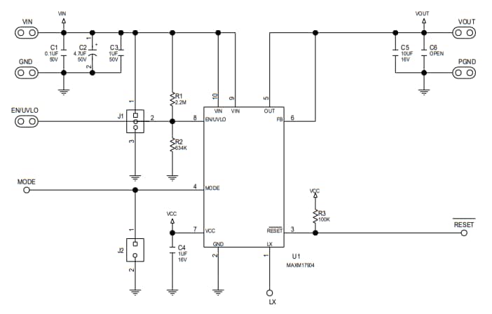
Schaltplan

Schaltplan - Analog Devices Inc. MAXM17904x Evaluierungskits
View Results ( 5 ) Page
Teilnummer Datenblatt Beschreibung
MAXM17904EVKIT# MAXM17904EVKIT# Datenblatt IC-Entwicklungstools für Energieverwaltung EVkit for MAXM17904, 4.5V to 24V Input,
MAXM17901EVKIT# MAXM17901EVKIT# Datenblatt IC-Entwicklungstools für Energieverwaltung Evaluation kit for MAXM17901, 4.5V to 24
MAXM17903EVKIT# MAXM17903EVKIT# Datenblatt IC-Entwicklungstools für Energieverwaltung EVkit for 300mA; 21V synchronous buck mi
MAXM17905EVKIT# MAXM17905EVKIT# Datenblatt IC-Entwicklungstools für Energieverwaltung EVkit for MAXM17905, 4.5V to 24V Input,
MAXM17906EVKIT# MAXM17906EVKIT# Datenblatt IC-Entwicklungstools für Energieverwaltung Evkit for MAXM17906, 4.5V to 24V Input,
Veröffentlichungsdatum: 2019-07-15 | Aktualisiert: 2023-04-12