Analog Devices Inc. MAX20796 Abwärtsschaltregler
Der Abwärtsschaltregler MAX20796 von Analog Devices ist ideal für Applikationen, die mit 4,5 V bis 16 V betrieben werden und eine maximale Last von bis zu 60 A erfordern. Der Regler kann auch für 90-Ampere-Anwendungen mit einer optionalen externen dreiphasigen Leistungsstufe verwendet werden. Der Ausgangsspannungsbereich ist von 0,5V bis 5,5V konfiguriert, mit einigen Einschränkungen beim Tastverhältnis. Der Schaltregler verwendet ein Festfrequenz-Steuerungsschema, das eine extrem kompakte, schnelle und genaue Stromversorgungslösung für Server- und Telekommunikationsanwendungen bietet. Integrierte Linearregler ermöglichen den Betrieb mit einer einzigen Stromversorgung. Um die Systemeffizienz und die thermische Leistung weiter zu verbessern, kann eine externe 3,3-Volt-Versorgung oder ein FET zur Erzeugung der Kernversorgung verwendet werden.Merkmale
- Spitzenwirkungsgrad von 92 %; Volllast-Wirkungsgrad von 90 % bei VIN = 12 V, VOUT = 1 V
- Eingangsspannungsbereich bei Betrieb: 4,5 V bis 16 V
- Ausgangsspannungsbereich: 0,5 V bis 5,5 V
- Pin-gebundener Ausgangs-Boot-Spannungsbereich von 0,5 V bis 5,0 V mit direktem Feedback
- Integrierte Schleifenkompensation
- Unterstützt gekoppelte und diskrete Induktivitäten
- PMBus Revision 1.3-konforme Schnittstelle
- Unterstützt eine externe Leistungsstufe zur Erhöhung der Leistungskapazität
- Interne Linearregler ermöglichen den Betrieb von einer Versorgungsspannung
- Optionaler externer LDO FET für verbesserte thermische Leistung
- DC-Sollwertgenauigkeit: ±1 % über TJ (40 °C bis +125 °C)
- Sanftanlaufzeit
- Pin-gebundene konfigurierbare Betriebsparameter:
- 32x PmBus-Adressen
- Ausgangsspannung
- Schaltfrequenz
- Überstromschutz-Schwellenwert (OCP)
- Schleifenkompensation
- Betrieb nur im Dauerleitungsmodus
- Integrierte genaue Strom- und Temperaturmessung
- Monotones Starten und Abschalten unterstützt Vorspannungsstart (zweiphasig)
- Schneller Spitzen- und Durchschnittsüberstromschutz
- RESTORE-Eingangspin setzt die Ausgangsspannung zurück
- Sperrschichtbetriebstemperaturbereich: -40 °C bis +125 °C
- 35-Pin, 4 mm × 10,5 mm, 0,5 mm Raster, FC2QFN-Gehäuse
Applikationen
- Punktlast-Spannungsregler
- Kommunikations- und Netzwerksysteme, Server sowie Speichergeräte
- Mikroprozessor-Chipsätze
- Speicher-VDDQ
- I/O- und Hilfsstrom
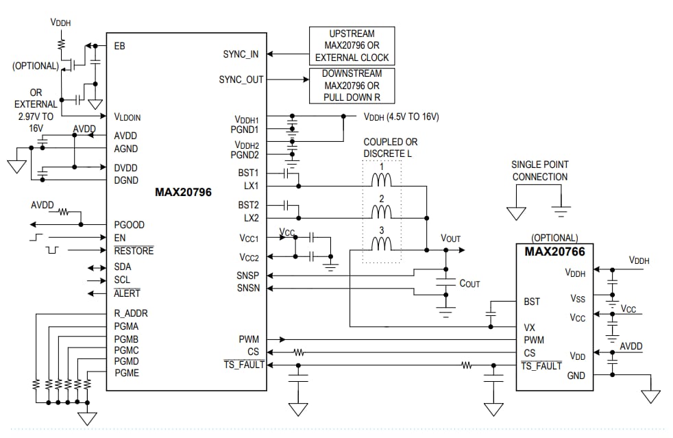
Blockdiagramm
Weitere Ressourcen
Veröffentlichungsdatum: 2020-06-04
| Aktualisiert: 2024-05-28
