Asahi Kasei Microdevices AK5707 Low Power 16-Bit Monaural ADC

Asahi Kasei Microdevices AK5707 Low Power 16-Bit Monaural ADC includes the Acoustic Activity Analyzer (AAA), which can detect specific acoustic events. By utilizing the AAA, the Asahi Kasei Microdevices AK5707 ADC enables connected products to conserve battery life by allowing the system SoC to remain in sleep mode until user-defined audio activity occurs. With a consumption of only 34μA while monitoring the target sound, once qualifying audio activity is detected, the integrated audio buffer starts recording, and a wakeup interrupt is sent to the system SoC. This allows the SoC to read the AK5707’s audio buffer and analyze its contents without missing any audio activity that occurred during the boot. 

The AK5707's AAA feature is particularly suitable for battery-operated smart security devices that listen for sounds like glass breaking, intercom ring tones, or specific alarm patterns. Additionally, the AK5707's ADC, which can be powered on and off independently of the AAA, consumes only 200μA during operation, making it ideal for products like voice-triggered wearable devices that require continuous audio data capture to the integrated buffer.

Features

  • User-definable acoustic event detection for 34μA
  • Low-power 16-bit ADC with 95dB Dynamic Range for 200μA
  • Built-in AC coupling capacitors allow for a 3.2mm2 PCB area including one external capacitor

Applications

  • IoT security
  • Wearables

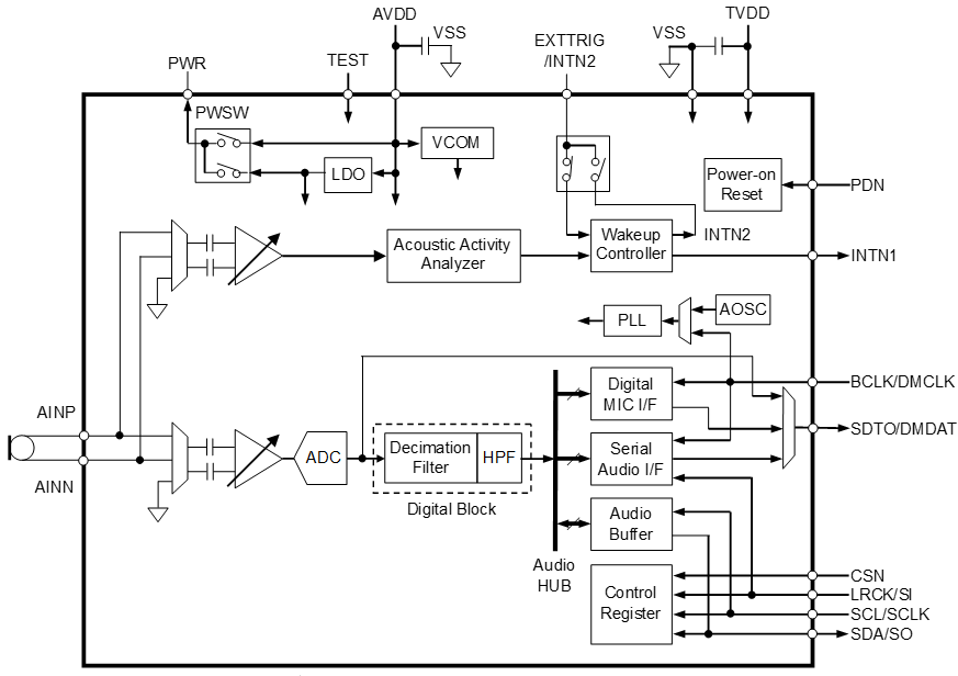
Block Diagram

Block Diagram - Asahi Kasei Microdevices AK5707 Low Power 16-Bit Monaural ADC
Veröffentlichungsdatum: 2024-06-14 | Aktualisiert: 2024-06-20