ATOP 10 Gigabit per Second Transceivers

ATOP Technologies 10 Gigabit per Second Transceivers are Small Form Factor Pluggable (SFP+) transceivers compatible with SFF-8431 and SFF-8432. The 10 Gigabit per Second Transceivers are designed for use in 10G-Gigabit multi-rate links. The ATOP 10 Gigabit Transceivers support 10G Ethernet SR and 10G fibre channel. The Transceivers digital diagnostics functions are available via a 2-wire serial interface, as specified in SFF-8472.

Features

  • Duplex LC connector
  • Hot-pluggable SFP footprint
  • Commercial and industrial operating temperature optional
  • Metal enclosure for lower EMI
  • SFP MSA SFF-8472 SFF-8431 SFF-8432 compliant
  • RoHS compliant and lead free
  • APSP85B33xDL03
    • Uncooled 850nm VCSEL laser
    • Distance up to 300m on 50/125um MMF
    • Low power dissipation <1.0W
  • APSP31B33xDL10
    • Uncooled 1310nm DFB laser
    • Distance up to 10km on 9/125um SMF
    • Power dissipation <1.0W (0~70°C), <1.2W(-40~85°C)
  • APSP55HM3xDL40
    • Supports 9.95 to 11.3Gb/s
    • Cooled 1550nm EML laser
    • 40km link length
    • Built-in dual CDR
    • Power dissipation <2.0W (0~70°C),<2.3W(0~85°C), <2.3W(-40~85°C)

Applications

  • 10GBASE-SR/SW
  • 10G Fibre Channel

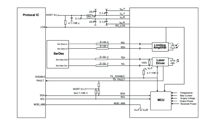
Recommend Circuit Schematic

Application Circuit Diagram - ATOP 10 Gigabit per Second Transceivers
Veröffentlichungsdatum: 2021-03-29 | Aktualisiert: 2025-07-24